Reflective consistency, randomized decisions, and the dangers of unrealistic thought experiments
A recent post by Ape in the coat on Anthropical Paradoxes are Paradoxes of Probability Theory re-examines an old problem presented by Eliezer Yudkowsky in Outlawing Anthropics: An Updateless Dilemma. Both posts purport to show that standard probability and decision theory give an incorrect result in a fairly simple situation (which it turns out need not involve any “anthropic” issues). In particular, they point to a “reflective inconsistency” when using standard methods, in which agents who agree on an optimal strategy beforehand change their minds and do something different later on.
Ape in the coat resolves this by abandoning standard probability theory in favour of a scheme in which a single person can simultaneously hold two different probabilities for the same event, to be used when making different decisions. Eliezer’s resolution is to abandon standard decision theory in favour of one in which agents act “as if controlling all similar decision processes, including all copies of themselves”.
Here, I will defend something close to standard Bayesian probability and decision theory, with the only extension being the use of randomized decisions, which are standard in game theory, but are traditionally seen as unnecessary in Bayesian decision theory.
I would also like to point out the danger of devising thought experiments that are completely unrealistic, in ways that are crucial to the analysis, as well as the inadvisability of deciding that standard methods are flawed as soon as you happen to come across a situation that is tricky enough that you make a mistake when analysing it.
Here is the problem, in the formulation without irrelevant anthropic aspects:
Twenty people take part in an experiment in which one of two urns is randomly chosen, with equal probabilities, and then each of the 20 people randomly takes a ball from the chosen urn, and keeps it, without showing it to the others. One of the urns contains 18 green balls and 2 red balls. The other urn contains 2 green balls and 18 red balls.
Each person who has a green ball then decides whether to take part in a bet. If all the holders of green balls decide to take part in the bet, the group of 20 people collectively win $1 for each person who holds a green ball and lose $3 for each person who holds a red ball. The total wins and losses are divided equally among the 20 people at the end. If one or more people with green balls decides not to take the bet, no money is won or lost.
The twenty people can discuss what strategy to follow beforehand, but cannot communicate once the experiment starts, and do not know what choices regarding the bet the others have made.
It seems clear that the optimal strategy is to not take the bet. If all the green ball holders do decide to take the bet, the expected amount of money won is dollars, since the 18-green / 2-red and the 2-green / 18-red urns both have probability 1⁄2 of being chosen, and the former leads to winning dollars and the latter leads to losing dollars. Since the expected reward from taking the bet is negative, and not taking the bet gives zero reward, it is better to not take the bet.
But, after all players agree to not take the bet, what will they think if they happen to pick a green ball? Will they (maybe all of them) change their mind and decide to take the bet after all? That would be a situation of reflective inconsistency, and also lose them money.
According to standard Bayesian probability theory, holders of green balls should judge the probability of the chosen urn being the one with 18 green balls to be 9⁄10, with the urn with only 2 green balls having probability 1⁄10. Before seeing the ball they picked, the two urns were equally likely, but afterwards, the urn with 18 green balls is 9 times more likely than the one with 2 green balls because the probability of the observation “I am holding a green ball” is 9 times higher with the first urn (18/20) than it is with the second (2/20).
So after balls have been picked, people who picked a green ball should compute that the expected return if all holders of green balls decide to take the bet is , which is positive, and hence better than the zero return from not taking the bet. So it looks like there is a reflective inconsistency, that will lead them to change their minds, and as we have computed above, they will then lose money on average.
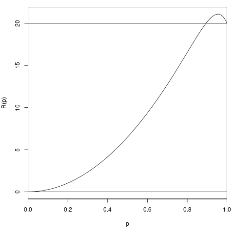
But this is a mistaken analysis. The expected return conditional on all holders of green balls deciding to take the bet is not what is relevant for a single green ball holder making a decision. A green ball holder can make sure the bet is not taken, ensuring an expected return of zero, since the decision to take the bet must be unanimous, but a single person holding a green ball cannot unilaterally ensure that the bet is taken. The expected return from a single green ball holder deciding to take the bet depends on the probability, , of each one of the other green ball holders deciding to take the bet, and works out (assuming independence) to be , which I’ll call .
If all 20 people agreed beforehand that they would not take the bet, it seems reasonable for one of them to think that the probability that one of the others will take the bet is small. If we set , then , so the expected return from one person with a green ball deciding to take the bet is zero, the same as the expected return if they decide not to take the bet. So they have no incentive to depart from their prior agreement. There is no reflective inconsistency.
Realistically, however, there must be at least some small probability that a person with a green ball will depart from the prior agreement not to take the bet. Here is a plot of versus :
One can see that is positive only for values of quite close to one. So the Bayesian decision of a person with a green ball to not take the bet is robust over a wide range of beliefs about what the other people might do. And, if one actually has good reason to think that the other people are (irrationally) determined to take the bet, it is in fact the correct strategy to decide to take the bet yourself, since then you do actually determine whether or not the bet is taken, and the argument that the 9⁄10 probability of the urn chosen having 18 green balls makes the bet a good one actually is valid.
So how did Eliezer and Ape in the coat get this wrong? One reason may be that they simply accepted too readily that standard methods are wrong, and therefore didn’t keep on thinking until they found the analysis above. Another reason, though, is that they both seem to think of all the people with green balls as being the same person, making a single decision, rather than being individuals who may or may not make the same choices. Recognizing, perhaps, that this is simply not true, Eliezer says ‘We can try to help out the causal decision agents on their coordination problem by supplying rules such as “If conflicting answers are delivered, everyone loses $50”’.
But such coercion is not actually helpful. We can see this easily by simply negating the rewards in this problem: Suppose that if the bet is taken, the twenty people will win $3 for every person with a red ball, and lose $1 for every person with a green ball. Now the expected return if everyone with a green ball takes the bet is dollars, not dollars. So should everyone agree beforehand to take the bet if they get a green ball?
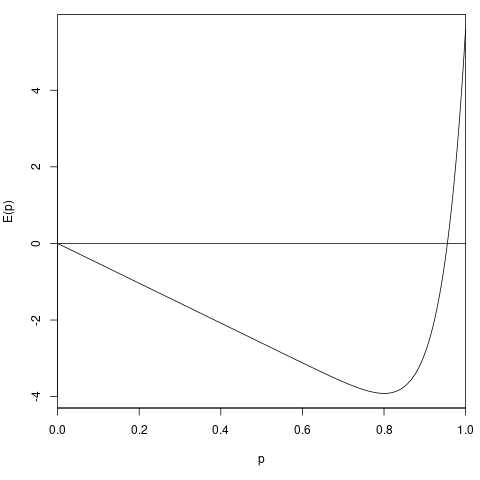
No, because that is not the optimal strategy. They can do better by randomizing their decisions, agreeing that if they pick a green ball they will take the bet with some probability . The expected reward when following such a strategy is , which I’ll call . Here is a plot of this function:
The optimal choice of is not 1, but rather 0.9553, for which the expected reward is 21.09, greater than the value of 20 obtained by the naive strategy of every green ball holder always taking the bet.
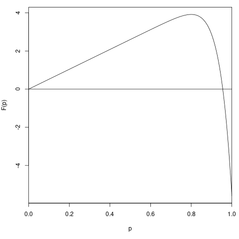
Is this strategy reflectively consistent? As before, a person with a green ball will think with probability 9⁄10 that the urn with 18 green balls was chosen. If they think the other people will take the bet with probability , they will see the expected return from taking the bet themselves to be , which I’ll call . It is plotted below:
is just the negation of the previously plotted function. It is zero at and at , which is where is at its maximum. So if a person with a green ball thinks the other people are following the agreed strategy of taking the bet with probability , they will think that it makes no difference (in terms of expected reward) whether they take the bet or not. So there will be no incentive for them to depart from the agreed strategy.
Although this argument shows that Bayesian decision theory is compatible with the optimal strategy worked out beforehand, it is somewhat disappointing that the Bayesian result does not recommend adhering to this strategy. When two actions, A and B, have equal expected reward, Bayesian decision theory says it makes no difference whether one chooses A, or chooses B, or decides to randomly choose either A or B, with any probabilities. So it seems that it would be useful to have some elaboration of Bayesian decision theory for contexts like this where randomization is helpful.
The optimal randomization strategy for this variation of the problem is not compatible with thinking that all the people in this experiment should always act the same way, as if they were exact copies of each other. And of course real people do not always act the same way, even when they have the same information.
One might imagine “people” who are computer programs, which might be written to be deterministic, and so would perform exactly the same actions when given exactly the same inputs. But a thought experiment of this sort says basically nothing about actual people. Nor does it say much about hypothetical future people who are computer programs, since there is no reason why one would run such a program more than once with exactly the same inputs. An exception would be if such duplication is a form of redundancy to guard against hardware errors, but in such a case it would seem odd to regard the redundant execution paths as separate people. Importing unresolved philosophical questions regarding consciousness and personal identity into what is basically a mundane problem in probability and decision theory seems unprofitable.
Reflexive inconsistency can manifest even in simpler decision theory experiments, such as the prisoner’s dilemma. Before being imprisoned, anyone would agree that cooperation is the best course of action. However, once in jail, an individual may doubt whether the other party will cooperate and consequently choose to defect.
In the Newcomb paradox, reflexive inconsistency becomes even more central, as it is the very essence of the problem. At one moment, I sincerely commit to a particular choice, but in the next moment, I sincerely defect from that commitment. A similar phenomenon occurs in the Hitchhiker problem, where an individual makes a promise in one context but is tempted to break it when the context changes.
Well, I think the prisoner’s dilemma and Hitchhiker problems are ones where some people just don’t accept that defecting is the right decision. That is, defecting is the right decision if (a) you care nothing at all for the other person’s welfare, (b) you care nothing for your reputation, or are certain that no one else will know what you did (including the person you are interacting with, if you ever encounter them again), and (c) you have no moral qualms about making a promise and then breaking it. I think the arguments about these problems amount to people saying that they are assuming (a), (b), and (c), but then objecting to the resulting conclusion because they aren’t really willing to assume at least one of (a), (b), or (c).
Now, if you assume, contrary to actual reality, that the other prisoner or the driver in the Hitchhiker problem are somehow able to tell whether you are going to keep your promise or not, then we get to the same situation as in Newcomb’s problem—in which the only “plausible” way they could make such a prediction is by creating a simulated copy of you and seeing what you do in the simulation. But then, you don’t know whether you are the simulated or real version, so simple application of causal decision theory leads you keep your promise to cooperate or pay, since if you are the simulated copy that has a causal effect on the fate of the real you.
I think that people reason that if everyone will constantly defect, we will get less trustworsy society, where life is dangerous and complex projects are impossible.
Yes. And that reasoning is implicitly denying at least one of (a), (b), or (c).
I think you have hit the nail on the head there. Lesswrong has a habit of assuming determinism and computationalism where they are not givens.
You seem to be analysing a different problem, then assume that it means that you’ve solved the original problem.
Yes, if the bet is null and void when people failed to coordinate, probabilistic strtategy is very helpful to distinguish, between 18 people with green marbles and 2 people with green marbles as it’s easier for two people to coordinate than for 18. But the point of the original problem is that you shouldn’t be able to do it.
What if just one person with green marble agreeing to take the bet is enough? It’s not some unrealistic mind experiment. Just a simple change to the betting scheme. And yet it immediately invalidates your clever probabilistic solution. Actually if you just kept the $50 penalty for discoordination condition, it wouldn’t work as well.
That doesn’t follow. Reversed rewards is a completely different problem than non reversed rewards with $50 penalty for discoordination. Well done at analysing the case that you’ve analysed, but the probabilistic strategy predictably quite suboptimal in $50 penalty case.
If just one has to agree, then you should say “yes” a small percent of the time, because then it’s more likely at least one says “yes” in the 18 case than the 2 case, because there are 18 chances. E.g. if you say yes 1% of the time then it’s “yes” about 18% of the time in the 18 case and 2% in the 2 case which is worth it. I think when your policy is saying yes the optimal percent of the time, you’re as a CDT individual indifferent between the two options (as implied by my CDT+SIA result). Given this indifference the mixed strategy is compatible with CDT rationality.
With the discoordination penalty, always saying “no” is CDT-rational because you expect others to say “no” so should “no” along with them.
Yes, you are completely correct. Shame on me—I should’ve thought harder about this case.
Still, my main objection, that Radford Neal is solving a different, more convinient problem, still stands.
I don’t understand how you think I’ve changed the problem. The $50 penalty for not all doing the same thing was an extra “helpful” feature that Eliezer mentioned in a parenthetical comment, under the apparent belief that it makes the problem easier for causal decision theory. I don’t take it to be part of the basic problem description. And Eliezer seems to have endorsed getting rid of the anthropic aspect, as I have done.
And if one does have the $50 penalty, there’s no problem analysing the problem the way I do. The penalty makes it even more disadvantageous to take the bet when the others are unlikely to take it, as per the prior agreement.
I suspect that you just want to outlaw the whole concept that the different people with green balls might do different things. But in actual reality, different people may do different things.
The problem was about dynamic inconsistency in beliefs, while you are talking about a solution to dynamic inconsistency in actions. Your assumption that people act independently from each other, which was not part of the original problem, - it was even explicitly mentioned that people have enough time to discuss the problem and come to a coordinated solution, before the experiment started, - allowed you to ignore this nuance.
As I stated in my post, anthropic and non-anthropic variants are fully isomorphic, so this aspect is indeed irrelevant.
The problem is not about what people might do. The problem is about what people should do. What is the correct estimation of expected utility? Based on the P(Heads) being 50% or 90%? Should people just foresee that decision makers will update their probability estimate to 90% and thus agree to take the bet in the first place? What is the probability theory justification for doing/not doing it?
In actual reality all kind of mathematical models happen to be useful. You can make an argument that a specific mathematical model isn’t applicable for some real world case or is applicable to less real world cases than a different model. That doesn’t mean that you have invalidated the currently less useful model or solved its problems. In general, calling a scenarios, that we can easily implement in code right now, to be “unrealistic thought experiments” and assuming that they will never be relevant, is quite misguided. It would be so, even if your more complicated solution, with different assumptions, indeed were more helpful to the current most common real world cases.
Which isn’t actually the case as far as I can tell.
Let’s get as close to the real world as possible and, granted, focus on the problem as you’ve stated it. Suppose we actually did this experiment. What is the optimal strategy?
Your graph shows that expected utility tops when p=1. So does it mean that based on your analysis people should always take the bet? No, this can’t be right, after all then we are loosing the independence condition. But what about having the probability of taking the bet be very high, like 0.9 or even 0.99? Can a group of twenty people with unsynchronized random number generators—arguably not exactly your most common real world case, but let’s grant that too—use this strategy to do better than always refusing the bet?
What this is saying is that if everyone other than you always takes the bet, then you should as well. Which is true; if the other 19 people coordinated to always take the bet, and you get swapped in as the last person and your shirt is green, you should take the bet. Because you’re definitely pivotal and there’s a 9⁄10 chance there are 18 greens.
If 19 always take the bet and one never does, the team gets a worse expected utility than if they all always took the bet. Easy to check this.
Another way of thinking about this is that if green people in general take the bet 99% of the time, that’s worse than if they take the bet 100% of the time. So on the margin taking the bet more often is better at some point.
Globally, the best strategy is for no one to take the bet. That’s what 20 UDTs would coordinate on ahead of time.
I’m having a hard time making sense of what you’re arguing here:
I don’t see any inconsistency in beliefs. Initially, everyone thinks that the probability that the urn with 18 green balls is chosen is 1⁄2. After someone picks a green ball, they revise this probability to 9⁄10, which is not an inconsistency, since they have new evidence, so of course they may change their belief. This revision of belief should be totally uncontroversial. If you think a person who picks a green ball shouldn’t revise their probability in this way then you are abandoning the whole apparatus of probability theory developed over the last 250 years. The correct probability is 9⁄10. Really. It is.
I take the whole point of the problem to be about whether people who for good reason initially agreed on some action, conditional on the future event of picking a green ball, will change their mind once that event actually occurs—despite that event having been completely anticipated (as a possibility) when they thought about the problem beforehand. If they do, that would seem like an inconsistency. What is controversial is the decision theory aspect of the problem, not the beliefs.
As I explain above, the whole point of the problem is whether or not people might change their minds about whether or not to take the bet after seeing that they picked a green ball, despite the prior coordination. If you build into the problem description that they aren’t allowed to change their minds, then I don’t know what you think you’re doing.
My only guess would be that you are focusing not on the belief that the urn with 18 green balls was chosen, but rather on the belief in the proposition “it would be good (in expectation) if everyone with a green ball takes the bet”. Initially, it is rational to think that it would not be good for everyone to take the bet. But someone who picks a green ball should give probability 9⁄10 to the proposition that the urn with 18 balls was chosen, and therefore also to the proposition that everyone taking the bet would result in a gain, not a loss, and one can work out that the expected gain is also positive. So they will also think “if I could, I would force everyone with a green ball to take the bet”. Now, the experimental setup is such that they can’t force everyone with a green ball to take the bet, so this is of no practical importance. But one might nevertheless think that there is an inconsistency.
But there actually is no inconsistency. Seeing that you picked a green ball is relevant evidence, that rightly changes your belief in whether it would be good for everyone to take the bet. And in this situation, if you found some way to cheat and force everyone to take the bet (and had no moral qualms about doing so), that would in fact be the correct action, producing an expected reward of 5.6, rather than zero.
I don’t like this way of argument by authority and sheer repetition.
That said, I feel totally confused about the matter so I can’t say whether I agree or not.
Well, for starters, I’m not sure that Ape in the coat disagrees with my statements above. The disagreement may lie elsewhere, in some idea that it’s not the probability of the urn with 18 green balls being chosen that is relevant, but something else that I’m not clear on. If so, it would be helpful if Ape in the coat would confirm agreement with my statement above, so we could progress onwards to the actual disagreement.
If Ape in the coat does disagree with my statement above, then I really do think that that is in the same category as people who think the “Twin Paradox” disproves special relativity, or that quantum mechanics can’t possibly be true because it’s too weird. And not in the sense of thinking that these well-established physical theories might break down in some extreme situation not yet tested experimentally—the probability calculation above is of a completely mundane sort entirely analogous to numerous practical applications of probability theory. Denying it is like saying that electrical engineers don’t understand how resistors work, or that civil engineers are wrong about how to calculate stresses in bridges.
I don’t think it’s a correct description of what I do. If anything, I resolve this by sticking to probability theory as it is, without making any additional assumptions about personhoods.
First of all, it’s not the same event. In one case we are talking about event “this person sees green”, while in the other—about event “any person sees green”. If distinguishing between this two events and accepting that they may have different probabilities doesn’t count as “abandoning probability theory”, neither is my alternative approach, which is completely isomorphic to it.
Secondly, no theorem or axiom of probability theory claims anything about personhood. People just smuggle in their intuitive idea of it, which may lead to apparently paradoxical results. The only way probability theory can treat personal identities is in terms of possible outcomes. For example in a fair coin toss scenario, “you” is a person who may observe Heads outcome with 1⁄2 probability and Tails outcomes with 1⁄2 probability. But so is any other person that observes the same coin toss! If you and me observe the same coin toss, we are the same entity for the sake of the mathematical model. Probability theory doesn’t distinguish between physical people, or consciousnesses or metaphysical identities. Only between sets of possible outcomes that can be observed. I’ll probably have to elaborate this idea more in a future post.
OK. Perhaps the crucial indication of your view is instead your statement that ‘On the level of our regular day to day perception “I” seems to be a simple, indivisible concept. But this intuition isn’t applicable to probability theory.’
So rather than the same person having more than one probability for an event, instead “I” am actually more than one person, a different person for each decision I might make?
In actual reality, there is no ambiguity about who “I” am, since in any probability statement you can replace “I” by ‘The person known as “Radford Neal”, who has brown eyes, was born in..., etc., etc.’ All real people have characteristics that uniquely identify them. (At least to themselves; other people may not be sure whether “Homer” was really a single person or not.)
No. Once again. Event is not the same. And also not for every decision. You are just as good as “a different person” for every different set of possible outcomes that you have according to the mathematical model that is been used, because possible outcomes is the only thing that matters for probability theory—not the color of your eyes, date of birth etc.
Maybe it would be clearer if you notice, that there are two different mathematical models in use here: one describing probabilities for a specific person (you), and another describing probabilities for any person that sees green—that you may happen to be or not. The “paradox” happens when people confuse these two models assuming that they have to return the same probabilities, or apply the first model when the second has to be applied.
Quite neat.
But taking the gamble or not depending on your prior (which sort of glosses over some nonzero-sum game theory that should go into getting to any such prior) is still the wrong move. You just shouldn’t take the gamble, even if you think other people are.
But if for some reason you believe that the other people with green balls will take the bet with probability 0.99, then you should take the bet yourself. The expected reward from doing so is E(0.99), with E as defined above, which is +3.96. Why do you think this would be wrong?
Of course, you would need some unusually strong evidence to think the other people will take the bet with probability 0.99, but it doesn’t seem inconceivable.
I think this is clearer in the non-anthropic version of the game.
20 players, and we’re all playing for a charity.
A coin is flipped. Heads, 18 green balls and 2 red balls go in the urn, Tails, 2 green balls and 18 red balls go in the urn.
Everyone secretly draws a ball and looks at it. Then everyone casts a secret ballot.
If you have a red ball, your vote doesn’t matter, you just have to cast the ballot so that nobody knows how many green balls there are.
If everyone with a green ball votes Yes on the ballot, then the charity gains $3 for each green ball and loses $1 for each red ball.
In this game, if you draw a green ball, don’t vote Yes! Even if you think everyone else will.
This might be surprising—if I draw a green ball, that’s good evidence that there are more green balls. Since everyone voting Yes is good in the branch of the game where there are 18 green balls, it seems like we should try to coordinate on voting Yes.
But think about it from the perspective of the charity. The charity just sees people play this game and money comes in or goes out. If the players coordinate to vote Yes, the charity will find that it’s actually losing money every time the game gets played.
I think you’re just making a mistake here. Consider the situation where you are virtually certain that everyone else will vote “yes” (for some reason we needn’t consider—it’s a possible situation). What should you do?
You can distinguish four possibilities for what happens:
Heads, and you are one of the 18 people who draw a green ball. Probability is(1/2)(18/20)=9/20.
Heads, and you are one of the 2 people who draw a red ball. Probability is (1/2)(2/20)=1/20.
Tails, and you are one of the 2 people who draw a green ball. Probability is (1/2)(2/20)=1/20.
Tails, and you are one of the 18 people who draw a red ball. Probability is (1/2)(18/20)=9/20.
If you always vote “no”, the expected reward will be 0(9/20)+12(1/20)+0(1/20)+(-52)(9/20)=-22.8. If you always vote “yes”, the expected reward will be 12(9/20)+12(1/20)+(-52)(1/20)+(-52)(9/20)=-20, which isn’t as bad as the −22.8 when you vote “no”. So you should vote “yes”.
Sorry, right after posting I edited my reply to explain the reasoning a bit more. If you’re purely selfish, then I agree with your reasoning, but suppose you’re “playing for charity”—then what does the charity see as people play the game?
The charity sees just what I say above—an average loss of 22.8 if you vote “no”, and an average loss of only 20 if you vote “yes”.
An intuition for this is to recognize that you don’t always get to vote “no” and have it count—sometimes, you get a red ball. So never taking the bet, for zero loss, is not an option available to you. When you vote “no”, your action counts only when you have a green ball, which is nine times more likely when your “no” vote does damage than when it does good.
Ah, thanks for being patient. Yes, you’re right. Once you’ve fixed beliefs about what everyone will do, then if everyone votes yes you should too. Any supposed non zero sum game theory about what to do can only matter when the beliefs about what everyone will do aren’t fixed.
Late to the party but want to say this post is quite on point with the analysis. Just want to add my—as a supporter of CDT—reading to the problem, which has a different focus.
I agree the assumption that every person would make the same decision as I do is deeply problematic. It may seem intuitive if the others are “copies of me”, which is perhaps why this problem is first brought up in an anthropic context. CDT inherently treats the decision maker as an agent apart from his surrounding world, outside of the casual analysis scope. Assuming “other copies of me” giving the same decision as I do put the entire analysis into a self-referential paradox.
In contrast the analysis of this post is the way to go. I shall just regard the others as part of the environment, their “decision” are nothing special but parameters I shall considered as input to the only decision-making in question—my decision making. It cuts off the feed back loop.
While CDT treating the decision maker as separate-from-the-world agent outside the analysis scope is often regarded as it’s Achille’s heel, I think that is precisely why it is correct. For decision is inherently a first-person concept, where the free-will resides. If we cannot imagine reasoning from a certain thing’s perspective, then whatever that thing outputs are mere mechanical products. The concept of decision never applies.
I diverge from this post in the sense that instead of ascribing this reflective inconsistency paradox to the above mentioned assumption, I think its cause is something deeper. In particular, for the F(p) graph, it shows that IF all others sticks to the plan of p=0.9355 then there is no difference for me to take or reject the bet (so there is no incentive to deviate from the pregame plan.) However, how solid is it to assume that they will stick to the plan? It cannot be said that’s the only rational scenario. And according to the graph if I think they deviated from the plan then there so must I. Notice in this analysis there is no forcing others’ decisions so they must be same as mine, and our strategies could well be different. So the notion that the reflective inconsistency resolves itself by rejecting the assumption of everyone makes the same decision only works in the limited case if we take an alternative assumption that the others all stick to the pregame plan (or all others reject the bet.) Even in that limited case, my pregame strategy was to take the bet with p=0.9355 while the in game strategy was anything goes (as they do not make a difference to the reward). Sure there is no incentive to deviate from the pregame plan but I am hesitant to call it a perfect resolution of the problem.