D&D.Sci Release Day: Topple the Tower!
This is an entry in the ‘Dungeons & Data Science’ series, a set of puzzles where players are given a dataset to analyze and an objective to pursue using information from that dataset.
Estimated Complexity Rating: 3.5/5
STORY[1]
The Tower is a plague upon the lands! It appears, spits out monsters, and when at length a brave hero manages to Topple it, why, it simply reappears elsewhere soon after, with a completely different layout so the same approach will not work again!
But now you are here. With the power of Data Science on your side, you’ve secured a dataset of the many past heroes who have assaulted The Tower, and you’re sure you can use that to advise those who seek to Topple it.
DATA & OBJECTIVES
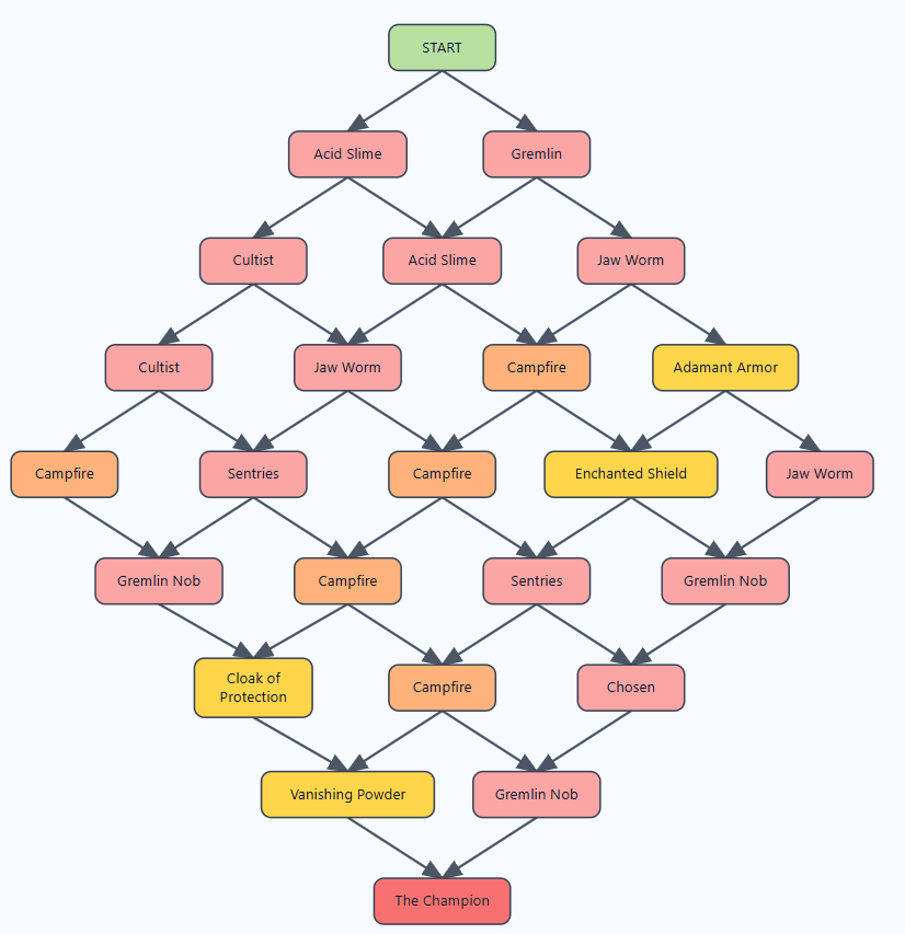
Here is the layout of paths through the current appearance of The Tower:
You need to successfully Topple The Tower.
To do this, you must choose a Class of hero to send: Mage, Rogue, or Warrior.
You must also choose a route for them to take up The Tower. They must work their way through it, choosing to go left or right at each level.
For example, you could send a Mage with instructions to stick to the left side. They would encounter, in order:
START
Enchanted Shield
Campfire
Slaver
Slaver
Slaver
Chosen
Campfire
The Collector
To help with this, you have a dataset of past assaults on The Tower. Each row is a Hero who assailed The Tower, what encounters they faced on each floor, and how far they got/whether they Toppled The Tower successfully.
BONUS OBJECTIVE (ASCENSION 20?)
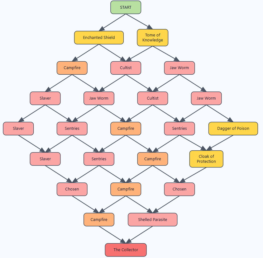
As a bonus objective, you can attempt to Topple a more difficult Tower. This uses the same ruleset as before, you get to select your character and path as before, but you need to defeat the following map instead:
Good luck!
SCHEDULING & COMMENTS
I’ll aim to post the ruleset and results on March 16th, but given my extremely poor excellent decision-making skills in releasing my Slay-the-Spire-themed game the same week as Slay the Spire 2 comes out, please don’t hesitate to ask for an extension/several extensions if you want them! Update: March 23rd per extension request.
As usual, working together is allowed, but for the sake of anyone who wants to work alone, please spoiler parts of your answers that contain information or questions about the dataset. To spoiler answers on a PC, type a ‘>’ followed by a ‘!’ at the start of a line to open a spoiler block—to spoiler answers on mobile, type a ‘:::spoiler’ at the start of a line and then a ‘:::’ at the end to spoiler the line.
Now if you’ll excuse me, I need to go play Slay the Spire 2 for the next 48 hours.
- ^
Really? Does Slay the Spire even HAVE lore? If it does, I don’t know it.
My choice for the main map:
Class: Warrior
Path: LLRRRLLR (the single-enemy path)
My reasoning:
A Warrior with at least a Shield and only one previous encounter beats The Collector 100% of the time (135/135 in the dataset).
My choice for the bonus map:
Class: Warrior
Path: RRRLLLLR (pick up the Armor, Shield, and Powder)
My reasoning:
Armor and Shield are both pretty effective for the Warrior, and the fewer Enemy encounters seems to be better.
I’m a bit worried that this is too simplistic, but the only other path that makes sense doesn’t seem to be quite as good for any of the classes. There may be some additional synergy between the Armor and Shield beyond their individual synergy with the Warrior class.
My current choice for Torreador and path on the main problem:
The Warrior on the easy path, with the shield and all the campfires:
Enchanted Shield, Campfire, Jaw Worm, Campfire, Campfire, Campfire, Campfire, The Collector
Reasoning
I tried to find scenarios where a Hero had a 100% win rate against The Collector (given that they made it to the boss battle) and found one: when the Warrior had at least one of the two Warrior-specific treasures (Shield, Armor) and only faced 1 enemy along the way he had 228⁄228 wins. That included 31⁄31 wins when it was his only useful treasure (out of the 6: Shield, Armor, Boots, Cloak, Potion, Ring).
And would he survive that path to The Collector? The Warrior never lost to the Jaw Worm, and never lost to the first Enemy he faced. And only lost on floors with a Boss or Enemy. So making it to The Collector seems safe.
Looking at the bonus objective, the Hero and path that looks most promising is
Warrior: Gremlin, Jaw Worm, Adamant Armor, Enchanted Shield, Sentries, Campfire, Vanishing Powder, The Champion
Reasoning
This run looks promising at first glance because it gets the two Warrior-specific treasures, and faces as few enemies as possible subject to that constraint (as the Warrior seems to fare better against bosses when he has faced fewer enemies).
The big concern with it is the boss battle. The Warrior did ever lose to the Sentries, but only about 2% of the time, and never when he had both Warrior treasures. And he never lost to Gremlin or Jaw Worm.
The Warrior had only an 87% win rate against The Champion when he had both Warrior treasures, including an 86% win rate when his other floors involved 3 enemies, 1 campfire, and 1 other-hero treasure (as this plan does—Vanishing Powder is a Rogue treasure). And one of the failed runs (23970) looks very similar to this plan: Staff of the Magi, Enchanted Shield, Slaver, Jaw Worm, Adamant Armor, Sentries, Campfire, The Champion. So this doesn’t seem like a guaranteed win.
But I don’t see anything better at this point. A Rogue run which gets the Cloak of Protection and the Vanishing Powder looks like an obvious alternative, but looking at similar runs that seems worse.
And when I look at win rate against The Champion in runs that made it to the final floor, by Hero & pairs of floors previously encountered, the top 3 highest win rates all involve the Warrior with Adamant Armor and another useful treasure (Boots of Swiftness, Enchanted Shield, or Cloak of Protection), each with a win rate of ~87%. So that includes my planned run (Hero with Armor & Shield) basically tied for first. None of the other floor pairs with a win rate over 65% look possible in this tower; Rogue with Cloak of Protection and Vanishing Powder is down at 55%.
Per @abstractapplic’s request, I have kicked off a Claude Code session to try to solve this entirely autonomously as an evaluation of current AI capabilities.
Seems to match everyone else’s results.
Main map:
Path: Enchanted Shield → Campfire → Jaw Worm → Campfire → Campfire → Campfire → Campfire → The Collector
Bonus map:
Path: Gremlin → Jaw Worm → Adamant Armor → Enchanted Shield → Sentries → Campfire → Vanishing Powder → The Champion
Session: https://claude.ai/code/session_012PgZgykXJobNXY5dnD7ak9
Repo: https://github.com/JoshuaDavid/dnd-sci-claude-autosolve/tree/main/topple-the-tower
I trained a causal transformer model, and then did a minimax on winning every encounter to get the following:
Objective 1
Be a mage and go RLLRLLRR, which takes you along the route:
START
Tome of Knowledge
Cultist
Jaw Worm
Campfire
Sentries
Chosen
Campfire
The Collector
My model was about 91% sure that you would clear the tower along this route.
Objective 2
Again be a mage. Go LLRLLRRR, which takes you along the route:
START
Acid Slime
Cultist
Jaw Worm
Sentries
Gremlin Nob
Cloak of Protection
Vanishing Powder
The Champion
My model was much less sure that this was a tower-clearing route, only giving 59% confidence.
Requesting an extension for reason: wanting extra time to see if I can crack the mechanics with Claude. I think Claude suggested some possible answers waaay back but I didn’t pay much attention, telling to focus on the mechanics first. (This might be an abuse of extension requests—it’s not that I haven’t spent time on this.)
Thanks aphyer for the extra time, though I haven’t figured out the mechanics. Specific findings not necessarily endorsed (Claude tends to be, in my view greatly, insufficiently skeptical). Indeed, it’s not necessarily right about what we actually found since it’s trying to summarize results from multiple conversation. I had to manually add spoiler tags (Claude could not figure out how to do that in an llm block using the api) and put some notes at some (not necessarily all) issued I found while doing so. However, I guess I’m going with Claude’s conclusion, albeit with the paths edited to actually be valid paths:
Main Tower: Warrior LLRRRLLR
Bonus Tower: Warrior RRRLLLLR
The Tower: What We Found
Analysis of ~140,000 runs from the D&D.Sci Tower challenge dataset. Covers what the data reveals about game mechanics, what remains unknown, and how the recommended paths were derived.
Executive Summary
The Tower is a 7-floor dungeon (F2-F8) followed by a boss fight (F9). Heroes choose a class (Warrior/Rogue/Mage, each ~1/3 of runs) and traverse a fixed sequence of encounters: enemies, treasures, and campfires. Both pre-boss survival and boss topple have a stochastic component, but most paths are effectively deterministic — randomness only matters near thresholds. For topple (~18% of exact-sequence repeats show mixed outcomes).
Best paths found:
Main Tower: Warrior LLRRRLLL — ~100% success (135/135, CI [97.2%, 100%])
Bonus Tower: Warrior RRRLLLLL — 92.7% success (140/151, CI [87.4%, 95.9%])
The three classes play fundamentally different games. Warriors accumulate resources from treasures and lose them to enemies (1D survival state). Rogues have a 2D state with a unique small-enemy differentiation mechanic. Mages gain offensive power from combat — enemies help their boss fight but can kill them on the way — creating a survival-vs-topple tension that makes Mage the worst survivor but best boss-killer.
1. The Tower Structure
Encounter Layout
Floor
Enemies
Notes
F2
Gremlin, Acid Slime, Cultist
Small enemies only
F3
Jaw Worm, Cultist, Acid Slime
First lethal floor (Mage)
F4
Slaver, Jaw Worm, Cultist
First lethal floor (Rogue)
F5
Sentries, Slaver, Jaw Worm
First lethal floor (Warrior)
F6
Gremlin Nob, Sentries, Slaver
F7
Chosen, Gremlin Nob, Sentries
F8
Shelled Parasite, Chosen, Gremlin Nob
F9
Bronze Automaton / Collector / Champion
Boss floor
Each floor also offers Campfire (~5% on F2, increasing ~5pp/floor to ~35% on F8) and 10 treasures (~2.3-2.6% each). No path ever has duplicate treasure names.
Hard Invariants
Only enemies kill. Zero deaths on treasure/campfire floors across 400k+ observations.
Both survival and topple are stochastic, but most paths are effectively deterministic — randomness only matters near thresholds. For survival, same F2-Fk prefixes give mixed die/survive outcomes at every death floor (F3-F8).
No serial correlation in topple outcomes — each run is a fresh draw.
Runs are independent. No temporal trends, no clustering, class drawn uniformly at 1⁄3.
Every path is exactly 7 encounters (F2-F8), creating a fundamental epistemological limit: only relative effects between encounter types can be measured, never absolute effects. “Campfire heals 2” and “campfire deals 0 damage” are indistinguishable.
Methodological note: Paths are right-censored — heroes who die early have NaN for later floors. Any filter on total encounter counts implicitly selects survivors. Several early findings were artifacts of this. All results here use methods that account for it (prefix-controlled insertion tests, exact multiset stratification, or per-floor analysis).
2. Warrior Mechanics
Resource Accumulation
Warriors follow a resource-accumulation pattern: treasures build up a survival resource, enemies deplete it. Within additive models, relative treasure values are roughly strong ~ 8, near-strong ~ 7, medium ~ 4, campfire ~ 2, wrong-class ~ 0 (arbitrary units).
Critical caveat: These come from an additive framework that overpredicts deaths by 73% — runs given <5% predicted survival actually survive 39% of the time. The relative ordering is robust across model families, but specific numbers should be treated as approximate rankings, not confirmed parameters.
Enemy danger ordering (consistent across all models): Shelled Parasite >> Chosen >> Gremlin Nob >> Sentries > Slaver > small enemies.
Overall survival: 84.7%. No deaths before F5.
Model-Free Findings
Adding weak enemies can reduce death rate: Inserting a non-combat encounter before a lethal enemy drops death from 24% to 0-7%. Impossible under simple additive damage.
Treasures reduce death beyond simple healing: controlled for composition, the effect exceeds what any fixed-value model predicts
The {4E, 0T, 0C} death trap is structural: ALL such paths map to {Small, Small, Slaver, Sentries}. 100% die on F5. Not a special interaction — just 4 consecutive enemies with no healing.
State Dimensionality
Survival: Genuinely 1D. Adding a second power dimension gives only ΔLL=+19, well below BIC breakeven.
Topple: A second dimension matters. The Two-Resource Model (HP + Power → topple) improves predictions for all classes including Warrior. The “power” variable loads differently from HP — e.g. Chosen is dangerous for survival but contributes positively to topple power. Consistent with combat experience helping the boss fight despite costing HP to acquire. The exact nature of this resource is unknown.
Order Effects
Survival: Significant (z=13.81 for adjacent swaps) but small — multiset composition dominates.
Topple: Moderate. Treasures closer to boss help more (concordance 0.58).
Same-enemy consecutive is harmful for Warriors (e.g. Sentries→Sentries shows elevated death).
3. Mage Mechanics
The Enemy-Power Paradox
Raw data shows an apparent survival U-shape: 43% at 2 enemies, 84% at 6. This is largely a composition confound — many-enemy paths have stronger treasure compositions. But even within controlled compositions, enemies genuinely benefit Mages.
Prefix-controlled insertion test (avoids censoring):
Encounter inserted
Survival improvement
Strong treasure
+10.6pp
Sentries (lethal!)
+17.4pp
Slaver (lethal!)
+15.5pp
GNob (lethal!)
+13.2pp
Campfire
+9.7pp
Small enemy
+3.1pp
Even lethal enemies help Mages (compare Warriors: −13 to −24pp).
Mages accumulate a resource from combat — the clearest model-free evidence for their enemy-driven resource system.
2-Dimensional State
SVD of the (F2,F3)→F4 death matrix: rank-2 explains 82.8-99.5% of variance. Six treasures on F2 give 0% Jaw Worm death but span 0-33% Slaver death — a single resource cannot produce this. 2D beats 1D decisively (ΔBIC = −2,905).
The Mage Dilemma
Enemies
Survival%
Topple% (given survived)
0
100.0
29.9
2
42.9
55.9
5
81.5
68.0
7
80.6
68.6
Mage needs enemies for topple power but enemies kill Mages. Survival-topple correlation is near-zero.
Mage Topple: Inverted From Warrior
Enemies help topple (66%→99% vs BA as count rises)
Campfires devastating (91%→0% at 6 campfires vs BA)
Wrong-class treasures give zero topple benefit
Mage is the best boss-killer at every boss (BA 90.5%, Collector 66.9%, Champion 33.7%) despite worst survival
4. Rogue Mechanics
2-Dimensional State
2D beats 1D by ΔLL=+534, ΔBIC=-897. Surprising — Rogues were expected to behave like Warriors.
The Slaver Anomaly (Strongest Signal in the Dataset)
Cultist protects Rogues from Slaver at a 30.2x ratio in exact multiset swaps:
Small enemies encountered
Rogue death rate vs Slaver
None
1.1%
1 Cultist
0.4%
2 Cultists
0.0%
1 Gremlin
9.3%
1 Acid Slime
4.2%
1 Gremlin + 1 Acid Slime
16.8%
1 Cultist + 1 Acid Slime
0.6%
One Cultist appears to completely negate the Gremlin/Acid Slime penalty. Gremlin actively increases vulnerability. Survives all confound checks. Note: this is relative ranking only — whether Cultist actively helps or Gremlin actively hurts vs a neutral baseline is undetermined.
Cross-Class Small Enemy Pattern
Small enemies deal identical effective damage across all classes. But they provide different class-specific resources:
Cultist most valuable for Rogues (against Slaver)
Acid Slime most valuable for Mages (against Jaw Worm)
All three interchangeable for Warriors (chi-sq p=0.44)
This is the strongest evidence for class-specific resource mechanics beyond damage/health.
Rogue Topple
Intermediate between Warrior (treasure-driven) and Mage (enemy-powered)
Position matters most (concordance 0.71, strongest of all classes)
Cultist >> Acid Slime ≥ Gremlin for topple (+7-11pp multiset-controlled)
5. Treasures
Universal 4-Tier Structure
Tier
Warrior
Rogue
Mage
Right-class strong
Adamant Armor, Enchanted Shield
Dagger of Poison, Vanishing Powder
Staff of the Magi, Tome of Knowledge
Shared strong
Boots, Cloak
Boots, Cloak
Boots, Cloak
Medium neutral
Potion, Ring
Potion, Ring
Potion, Ring
Wrong-class
Dagger, Staff, Tome, VP
AA, ES, Staff, Tome
AA, ES, Dagger, VP
Key Findings
Cloak is universal >! (good for all classes). Shield is Warrior-specific (harmful to Rogue/Mage). For Warriors alone, they’re indistinguishable (z=0.71).
Wrong-class treasures are actively harmful for topple (~3-6pp cost each). (Simon note—I think this is not correct. Claude often got confused about baselines (comparing to average and assuming that less-than-average is harm, and I think this is an example))
Within-pair asymmetry: AA > ES for Warrior, Dagger > VP for Rogue, Staff > Tome for Mage. Right-class adds ~1.5x the log-odds value of a neutral (ratio 1.41-1.54).
No encounter is a null-op: all non-combat types reduce death rate vs baseline. (Simon note—while this methodology is not valid, we did find no null-ops using a more plausibly valid method (see section 8)
Benefits decay with distance from the protected encounter; Mage decay is slower than Warrior/Rogue.
Unresolved: Campfire vs Weak Treasure
Two tests give conflicting rankings — insertion test (early-game): campfire > weak; pairwise swap (full-path): campfire ≈ weak. We don’t know which is confounded. The disagreement suggests mechanics more complex than simple healing.
6. Boss Mechanics
Difficulty: BA < Collector < Champion
Boss
Warrior
Rogue
Mage
BA
76.9%
83.7%
90.5%
Collector
49.4%
53.4%
66.9%
Champion
20.6%
21.0%
33.7%
Mage > Rogue > Warrior for topple at every boss, despite worst survival.
F8 Campfire Is Boss-Specific
BA: Massive (OR=3-6). Step function — only F8 position matters.
Collector: Moderate benefit (Rogue/Mage).
Champion: Null (Warrior/Rogue).
Treasure on F8 hurts vs BA (OR≈0.47) — F8 is better used by campfire.
Topple Stochasticity
17.9% of exact-sequence repeats show mixed outcomes. Most paths are near-deterministic. Variance is wider than a fair coin predicts — different sequences have genuinely different topple probabilities. Multisets explain 86-96% of variance; ordering 4-13%. Warrior×Champion: 0⁄175 mixed (far from boundary or deterministic).
7. Cross-Class Architecture
Property
Warrior
Rogue
Mage
Survival state dimensions
1D
2D
2D
Topple uses 2nd resource?
Yes (modest)
Yes
Yes (dominant)
First death floor
F5
F4
F3
Overall survival
84.7%
77.8%
64.4%
Small enemy differentiation
None
Yes (30x ratio)
Yes (reversed)
Enemies help topple?
No
Mixed
Dramatically
Same-enemy consecutive
Harmful
Mixed
Protective
The Two-Resource Model (HP + Power)
Topple follows: logit(topple) = boss_intercept + a×HP + c_boss×Power.
HP coefficient consistent across bosses (a ≈ 0.60 for all three).
Power scaling boss-dependent: c_BA=0.57, c_Collector=0.90, c_Champion=1.00. Harder bosses weight Power more.
Power is class-specific (cross-class r=0.01-0.17). Structure is universal; content differs.
Decomposition quality varies: Warrior R²=0.66-0.96 (clean), Mage R��=0.10-0.26 (near-noise).
Resource Alignment
~3 distinct resource dimensions with partial sharing: Warrior and Rogue share one (cos ≈ 0.87), Rogue and Mage share another (cos ≈ 0.76), Mage has a unique combat-power dimension. No pair shares both.
Commutativity
Enemy encounters commute ~94.3% of the time (violations near survival boundary). Treasure order mostly doesn’t affect topple (16% disagreement = stochastic noise), except for Champion specifically (8 deterministic treasure-swap violations, p=0.008).
8. Data Generation
Runs are independent, no temporal trends, class drawn uniformly at ~1/3.
Encounters across floors consistent with independence (max deviation ~0.026).
No duplicate treasure names in any path.
Healing vs not-damaging is fundamentally confounded: fixed path length means “1 heal = 1 fewer enemy.” (Simon note: can somewhat unconfound by looking at partial-run deaths for different length runs that have 1 extra encounter and otherwise the same, assuming that there aren’t length specific and floor-specific effects)
9. Modeling Approaches
Additive HP (Warrior)
Each encounter adds/subtracts from running HP; death when HP ≤ 0. Gets broad strokes right (95.3% multiset classification) but overpredicts deaths by 73%. Useful for ranking encounters; specific parameter values are not mechanically meaningful.
State-Dependent Beta Models (All Classes)
Beta-distributed survival probabilities parameterized by running state. Captures non-linearity better. Warrior 1D, Rogue 2D, Mage 2D with regen. Mage regen model beats pure HP by ~11,500 LL.
Card-Deck Model (StS-Inspired)
Encounters add typed cards to a deck; combat involves random draws. Deck accumulation + random draw beats 1D HP by 5-28pp on held-out test data. But specific combat mechanics don’t matter: abstract power-vs-threshold tied fully mechanistic block/attack/heal/rounds on test NLL. Training advantage of the richer model was pure overfitting. This suggests resource accumulation with stochastic outcomes, but the exact resolution isn’t StS-style combat.
Kitchen-Sink + L1 Regularization
Hundreds of parameters with increasing L1 penalty. Warrior shows clean phase transition where all state-dependent terms die, leaving ~70 additive parameters. Confirms additive structure is the dominant Warrior signal.
Key Methodological Lessons
Right-censored paths: Filtering by encounter counts selects survivors. Multiple early findings were artifacts.
Exact multiset stratification is essential — count-profile controls conflate within-category differences.
Model parameters absorb unmodeled effects>! : Only relative rankings survive across model families.
Circular reasoning: (a) Mage count-logistic (AUC=0.992) — counts proxy survival depth. (b) “All deaths on F8” / “deterministic pre-boss survival” — survivorship bias; dead heroes have NaN for later floors, trivially splitting them into unique groups. (c) Multiset invariant (0 violations) — boss in key separates outcomes tautologically. (d) “175 sequences far from boundary” — inferred distance from outcomes.
Controlled-pair methodology is broken for lingering effects: matching subsequent encounters makes the target floor redundant.
Any claim of “zero X” or “all Y” should be checked for whether grouping makes it tautological.
10. Recommendations
Main Tower: Warrior LLRRRLLL
Route: Enchanted Shield → Campfire → Jaw Worm → Campfire × 4 → The Collector
P(survive) = 100% — Only enemy is Jaw Worm on F4. 0⁄2,687 deaths.
P(topple) = 100%(135/135). Wilson 95% CI [97.2%, 100%].
Broader match (1 enemy, any treasure): 381⁄403 = 94.5%.
#1 of 70 paths by 5pp. Warrior >> Rogue (0.685) >> Mage (0.621).
Bonus Tower: Warrior RRRLLLLL
Route: Gremlin → Jaw Worm → Adamant Armor → Enchanted Shield → Sentries → Campfire → Vanishing Powder → The Champion
P(survive) = 100% — Three enemy floors, all 0% death with prior encounters.
P(topple) = 92.7% (140/151). Wilson 95% CI [87.4%, 95.9%].
#1 of 70 paths by 31pp (!). Warrior >> Rogue (0.800) >> Mage (0.326).
The ~7% failure is irreducible stochastic risk against Champion.
Why Warrior
Tower layouts are treasure/campfire-rich, perfectly suiting Warrior’s treasure-driven mechanics. Best Mage path (RLLLLLLL, 5E + Tome + campfire F8) reaches ~67% combined — 28pp behind. Mage’s enemy-driven topple can’t compensate when the map doesn’t provide enough enemies.
Confidence
Main Tower: Very high. Pessimistic assumptions still give >91.9%.
Bonus Tower: High. 7.3% failure is genuine stochastic risk, not modeling error. Zero exact path matches in dataset (relies on composition-matched analysis), but gap to #2 is enormous.
11. Major Remaining Unknowns
The actual game mechanics are unknown. We can characterize the state space (1D/2D, resource accumulation, stochastic resolution) but not the rules. Multiple model families fit roughly equally well. (Simon note − 1d, 2d etc are relative to particular wrong models and do not necessarily reflect the actual state space)
Mage mechanics remain poorest understood. 2D power model reaches 95.5% accuracy but the mechanistic basis is unclear.
Stochastic component uncharacterized. Can’t distinguish coin flip from dice roll from continuous distribution.
Bonus Tower prediction is unvalidated (zero exact path matches).
Same-enemy protection/harm — distinct mechanic or missing state variable?
Campfire vs weak treasure disagreement — genuinely different measurements or confound?
Positional decay vs step function — BA is clearly step-function at F8; other bosses unclear.
No worries, granted. I’ll aim to post the wrapup doc on the 23rd.
So… still haven’t figured the mechanics out, but actively beating around the bush with Claude finding things of little importance. Second extension?
You can have
until I figure out how to play the Necrobinder without dyinguntil Sunday, after that I’ll post the solution anyway to not keep other players waiting too long.Best guess for the regular challenge:
Mage: Tome, Cultist, Jaw Worm, Campfire, Sentries, Chosen, Campfire
Best guess (much less certain!) for challenging the Champion:
Warrior: Gremlin, Worm, Armor, Shield, Nob, Chosen, Nob
Looked at other people’s conclusions and decided that
they’re completely right, and I was wrong. (Was sufficiently pleased with myself for figuring mages got stronger facing stronger opponents I forgot to check it worked this way for anyone else.)
Accordingly, my approach is now:
to take the path of least resistance with the Warrior for main challenge
And for hard mode:
Warrior again: Gremlin, Slime, Campfirex3, Cloak, Powder
Hoping to have the time & energy to go at this again on Friday, but in case I don’t, my revised revised approach to Hard Mode is now:
Rogue: Slime, Cultist, Worm, Campfirex2, both trinkets.
Also, some findings I didn’t see anyone else post about:
There’s a strict higher-archy of enemies:
# 1=Gremlin
# 2=Acid Slime
# 3=Cultist
# 4=Jaw Worm
# 5=Slaver
# 6=Sentries
# 7=Gremlin Nob
# 8=Chosen
# 9=Shelled Parasite
None stray more than a level beyond their level.
There is definitely some amount of level-gaining happening here. Mages who have an enemy on floor 2 and a campfire on floor 3, then die on floor 4 only ever faced a gremlin (weakest enemy) on floor 2. Anything higher in the higher-archy, followed by a campfire, renders them strong enough to take on Jaw Worms or Slavers without issues.
The uncannily clean and consistent rates at which campfires become more common during an ascent tells me—among other things—that my hero will be the first one in a hundred-thousand-and-change who gets to pick their path instead of charging upstairs blindly.
One more finding:
Order matters, a lot. A Mage facing slime-cultist-slaver for their first three floors usually lives; one facing cultist-slime-slaver usually dies.
Eventually gave up on Analysis and decided to throw XGBoost at the problem.
The machine seemed to think that, given the Hero makes it to floor 9, Warrior->Grem->Worm->Armor->Shield->Sentries->Camp->Powder had the best success rate out of the paths I thought were worth looking at.
And I think that
This route has a 100% surviving-the-journey rate, since Warriors don’t die to Sentries unless they got softened up by something strong the floor before.
So I’m actually going with that.
There is clearly some randomness in what happens, however peering throught the fog a few things stand out:
Campsites look like empty levels that don’t have much effect.
Gaining access to treasures looks crucial for having a good chance of defeating the boss, and you normally want at least 2.
Everyone always gets past level 2. The only cases of heros being stopped at level 3 are Mages by Jar Worms. For warriors/rogues cultists and Jaw Worms seem to be equivelant but Jaw Worms are Mage eaters.
Only Mages and Rogues get stopped at level 4. All rogues are stopped by slavers. these may be specialist Rogue killers like the Jaw Worms are Mage killers.
The first warrios to be stopped are at level 5 which are all stopped by sentries. Specialist warrior killers.
I put together an algo to estimate the chances of beating the boss which took account of the treasures that had been picked up and the chances of being stopped before reachingit which suggested the following:
Simple Tower: Send a Rogue along the following path: START ->Tome of Knowledge ->Jaw Worm ->Jaw Worm-> Dagger of Poison ->Cloak of Protection ->Chosen ->Shelled Parasite ->The Collector (Estimated win rate 90 percent)
Advanced Tower: Send a warrior along the following path: START ->Gremlin ->Jaw Worm ->Adamant Armor-> Enchanted Shield ->Sentries->CAMPFIRE ->Vanishing Powder ->The Champion (Estimated win rate 94 percent)
A number of other possibilities seem to be very close to these, so I am not that confident that they are optimal.