The most frustrating truth in motor learning is that thinking too hard about how you move can make you worse. Not “trying hard” in the sense of effort or volume, but “trying hard” in the sense of conscious, deliberate attention to mechanics. When a pianist thinks too carefully about which fingers to move, their playing becomes stilted. When a basketball player consciously analyzes their shooting form mid-shot, they miss. When a stroke patient over-focuses on the individual components of reaching for a cup, their recovery slows.
This phenomenon has a name: the reinvestment hypothesis, and it suggests that explicit, conscious monitoring of motor tasks actively interferes with the implicit, procedural systems that actually execute skilled movement. For stroke survivors trying to regain the ability to move a paralyzed arm, this creates a devastating paradox. They’re desperate to move, they focus intensely on moving, and that very focus may be sabotaging their recovery.
What if we could temporarily turn off that interference? What if we could create a neural state where the overthinking stops, where the brain’s executive control systems step aside and let the motor learning circuits do their work unimpeded? And what if we could do this precisely during the moments when the brain is receiving the most valuable training signal, when motor intent is perfectly paired with sensory feedback?
This isn’t science fiction. The pieces already exist. What’s needed is putting them together in the right way.
Why Stroke Recovery Takes So Long
When someone has a stroke affecting their motor cortex or corticospinal tract, the fundamental problem is simple, the brain’s signals can no longer reach certain muscles. The neural highway is damaged. What remains is a patient who can imagine moving their arm, who desperately wants to move their arm, but whose arm refuses to cooperate.
Traditional rehabilitation tries to work around this through sheer repetition. Physical therapists guide patients through thousands of movement attempts, hoping that spared pathways will gradually take over the functions of the damaged ones. Modern approaches add technology: robotic exoskeletons that assist movement, high-intensity task-specific training programs, even virtual reality environments. The evidence base for these interventions is solid. Constraint-Induced Movement Therapy shows real improvements in upper-limb outcomes, action observation combined with motor imagery produces meaningful gains, and high-dose practice matters.
But even with all these advances, stroke recovery remains frustratingly slow. A patient might spend six months of intensive therapy just to regain the ability to grasp a cup. During that time, they can’t work, can’t care for themselves fully, can’t return to the life they had. The functional improvements plateau. The neural reorganization hits limits.
The question is: why?
Part of the answer comes from an unexpected place: research on how people learn implicit versus explicit motor skills. It turns out that when stroke patients are given explicit instructions about how to perform a movement, “extend your wrist like this,” “focus on your elbow angle,” they often learn more slowly than when they’re allowed to discover the movement through practice alone. The conscious, effortful attention to movement mechanics that seems like it should help is actually getting in the way.
This makes sense from a neural architecture perspective. Motor learning relies on cortico-basal ganglia circuits for sequence chunking and action selection, and cortico-cerebellar circuits for error-based calibration and timing. These are largely implicit, procedural systems. Meanwhile, explicit motor control recruits prefrontal and parietal areas, the same systems involved in working memory, executive function, and conscious attention. When stroke patients consciously micromanage their movements, they’re essentially forcing a top-down, executive-driven process onto a system that works better through bottom-up, automatic learning.
This pattern holds up in the lab. When people are instructed to focus on the effects of their movement (“move the cup to the target”) rather than their body parts (“extend your arm”), they learn faster and perform better. The mechanism appears to be that external focus allows the motor system to self-organize without interference from conscious monitoring. Though the effect size estimates have been debated, the direction is consistent: less conscious control often means better motor learning.
This creates a problem for stroke patients. They have every reason to consciously focus on their movements, those movements don’t work, they’re effortful, they require intense concentration just to produce any result at all. The very difficulty of the task seems to demand explicit attention. But that attention may be part of what’s keeping them stuck.
What’s needed is a way to short-circuit this pattern. To provide the brain with successful movement experiences while simultaneously reducing the executive interference that slows procedural learning. To create conditions where implicit, automatic motor learning can flourish.
Closing the Loop with BCI-FES
Before we can address the cognitive interference problem, we need to solve the more fundamental issue: how do you give a stroke patient successful movement experiences when their brain signals can’t reach their muscles?
The answer comes from combining two technologies: brain-computer interfaces (BCIs) and functional electrical stimulation (FES). A BCI reads electrical activity from the brain, typically using an EEG to detect motor-related patterns, and translates it into a control signal. When a patient imagines or attempts to move their paralyzed hand, the BCI detects the motor imagery signature (a decrease in mu and beta frequency power over the motor cortex, called event-related desynchronization or ERD) and uses it to trigger an external device.
FES, meanwhile, delivers small electrical currents directly to muscles, causing them to contract. The stimulation bypasses the damaged neural pathways entirely, creating movement through peripheral activation.
Put them together and you get something remarkable: a closed-loop system where motor intent directly causes motor action, even when the natural pathway is broken. The patient thinks about moving their hand, the BCI detects this intention, and FES makes their hand actually move. The brain’s command reaches the muscle, just through an artificial route.
Why does this matter? Because of Hebbian plasticity, the principle that neurons that fire together wire together. When the brain generates a motor command and immediately receives sensory feedback that the movement actually happened, it strengthens the entire sensorimotor loop. The intent and the consequence are temporally linked, creating an associative learning signal. Over time, this should help rebuild functional neural pathways, allowing the patient to eventually move without needing the assistive technology.
Figure 1: Effect of BCI-Based Training on FMA-UE by Feedback Type
Mean difference in Fugl-Meyer Upper Extremity scores and 95% confidence intervals from Li et al., JNER 2025 meta-analysis of 21 RCTs (n=886). BCI+FES shows the strongest effect (MD = 4.37 points), outperforming BCI with robotic or visual feedback alone.
And it works. The evidence is now substantial. A 2025 meta-analysis of 21 randomized controlled trials including 886 patients found that BCI-based training produces clinically meaningful improvements in upper-limb function, with an overall mean difference of 3.69 points on the Fugl-Meyer Assessment Upper Extremity scale (FMA-UE). The BCI+FES subgroup performed best, with a mean difference of 4.37 points, well above the minimal clinically important difference of 4-5 points.
These effects appear in both subacute stroke (mean difference 5.31 points, where plasticity is still high) and chronic stroke (mean difference 2.63-3.71 points, where spontaneous recovery has plateaued). The benefits extend beyond the immediately trained movements, with improvements seen on the Wolf Motor Function Test and Action Research Arm Test as well. Most importantly, the gains are durable,multiplestudies show maintained improvements at 6-12 month follow-up.
The mechanism appears to be genuine neural reorganization, not just temporary facilitation. EEG and fMRI studies show that patients undergoing BCI-FES training develop increased connectivity in motor areas of the affected hemisphere, with the degree of connectivity change correlating with functional improvement. The brain is actually rewiring.
Perhaps most telling, BCI-FES outperforms both components used alone. BCI with visual feedback is better than traditional therapy, but BCI with actual movement (FES) is better still. The closed loop matters. The temporal pairing of intent and sensory consequence matters. In a double-blind RCT, patients receiving motor-imagery-contingent FES (where the stimulation only occurred when they successfully generated the right brain pattern) showed greater improvements than patients receiving the same amount of FES on a fixed schedule. The contingency, the fact that their intention caused the movement, was therapeutically important.
This makes BCI-FES a strong foundation for rehabilitation. But there’s still room for improvement. The effect sizes, while clinically meaningful, are modest. The between-patient variability is substantial. Some patients show dramatic recovery; others show minimal change. And the question remains: if we’re successfully creating the conditions for Hebbian learning through intent-contingent feedback, why aren’t the effects even larger?
One possibility is that we’re fighting the executive interference problem. Yes, the BCI-FES provides the motor signal, but patients are still consciously trying, monitoring, and analyzing their attempts. Their prefrontal cortex is still in the way.
What Happens When Top-Down Control Is Reduced
Here’s where things get interesting. There’s a rare neurological phenomenon called savant syndrome, where individuals with significant developmental or cognitive disabilities exhibit “islands of genius,” isolated areas of exceptional ability that contrast sharply with their overall impairment. People with savant syndrome can perform lightning-fast calendar calculations, reproduce complex musical pieces after a single hearing, create photorealistic drawings from memory.
The traditional explanation focused on enhanced local processing or specialized neural architecture. But starting in the 2000s, neuroscientist Allan Snyder proposed something more provocative: what if savant abilities aren’t special skills that most people lack, but rather latent capabilities that most brains suppress? What if the savant’s abilities emerge not from having something extra, but from lacking certain top-down inhibitory processes that normally filter and constrain cognition?
The hypothesis is that typical brains engage in constant top-down control, applying rules, strategies, learned patterns, and executive oversight to sensory and motor processing. This is usually adaptive; it lets us categorize, generalize, and operate efficiently. But it also means we can’t access the raw, unfiltered information that our lower-level systems actually process. A savant with reduced prefrontal inhibition might “see” the individual features of a scene with unusual clarity because they’re not being automatically chunked into higher-level categories.
The truly striking evidence came when researchers tried to temporarily create “savant-like” states in neurotypical people. In a series of controversial but replicated experiments, low-frequency repetitive transcranial magnetic stimulation (rTMS) applied to the left anterior temporal lobe—an area involved in top-down semantic and conceptual control—transiently improved performance on drawing tasks, proofreading, and even numerical estimation. The effect was small and temporary, but it suggested the principle was real: reducing certain types of top-down control can unmask capabilities that are normally suppressed.
Now, we’re not trying to create savant abilities in stroke patients. They don’t need to do calendar calculations or draw photorealistic portraits. But the underlying principle is directly applicable: what if the same executive systems that normally constrain cognition are also interfering with motor relearning?
We already know that explicit monitoring hurts motor learning. We know that prefrontal areas contribute to explicit, rule-based motor control. We know that stroke patients tend to over-engage these systems, consciously trying to control movements that should be automatic. What if we could temporarily reduce this prefrontal interference, creating a state where implicit motor learning could proceed more efficiently?
This is where the specific anatomical target matters. The left dorsolateral prefrontal cortex (left DLPFC, Brodmann areas 9 and 46) is heavily involved in working memory, executive control, and explicit strategy use. When you consciously think about how to perform a movement, when you monitor your performance and try to adjust it analytically, when you apply verbal instructions to motor control—that’s largely left DLPFC activity.
And there’s direct evidence that inhibiting left DLPFC can facilitate implicit learning. In a striking 2017 study, researchers applied continuous theta burst stimulation (cTBS), a rapid, inhibitory form of rTMS, to the left DLPFC while adults learned novel word forms. The cTBS group learned faster and showed better retention than both the sham stimulation group and a group receiving stimulation to the right DLPFC. The interpretation: by temporarily reducing the left DLPFC’s top-down control, the inhibitory stimulation allowed implicit, statistical learning mechanisms to work more efficiently.
The same principle should apply to motor learning. In fact, it may apply even more strongly, since motor learning is fundamentally an implicit process. By using cTBS to transiently reduce left DLPFC activity during motor training, we might be able to shift patients from an explicit, effortful, self-monitoring mode into a more implicit, automatic, procedural learning mode. We’d be creating a temporary “flow state” where the overthinking stops and the motor system can do its job.
The Proposal: Strategic Neural Inhibition Paired with Closed-Loop Training
Here’s the complete picture: take the proven BCI-FES approach that successfully closes the sensorimotor loop, and add a brief pre-session intervention that temporarily reduces executive interference. Specifically, apply 40 seconds of cTBS to the left DLPFC immediately before each BCI-FES training session.
The timing is critical. cTBS produces a reduction in cortical excitability that lasts approximately 30-60 minutes. This matches the typical length of a BCI-FES training block. The patient receives the cTBS, has a few minutes of setup time (EEG cap placement, FES electrode positioning, system calibration), and then begins training while their DLPFC is still inhibited. They’re primed for implicit learning right when they’re receiving the most valuable learning signal: the tight temporal pairing of motor intent and sensory feedback.
The technical parameters matter. For cTBS, the established protocol is 600 pulses delivered as 50 Hz triplets repeating at 5 Hz, taking exactly 40 seconds. The stimulation intensity is typically 70-80% of active motor threshold or a guideline-concordant percentage of resting motor threshold. The target is left DLPFC, which can be localized using individual structural MRI and neuronavigation for precision, or approximated using the scalp-based F3 position if imaging isn’t available. These parameters come from Huang et al.’s seminal 2005 paper establishing the theta burst stimulation protocol, and they’re explicitly covered in the 2021 International Federation of Clinical Neurophysiology safety guidelines.
For the BCI-FES component, the system uses standard EEG (16-32 channels, focused on sensorimotor areas C3/C4) to detect motor imagery or movement attempt through mu and beta band event-related desynchronization. Common spatial patterns (CSP) and linear discriminant analysis (LDA) provide the classification, though other machine learning approaches work as well. The key is the contingency: FES is only delivered when the patient successfully generates the appropriate brain pattern. This is calibrated each session, as brain signals change over time.
The FES parameters also matter. A common starting point is 50 Hz stimulation with a 300-microsecond pulse width, based on the parameters used in successful RCTs. The current amplitude is titrated to produce visible muscle contraction without discomfort, typically starting low and gradually increasing as the patient adapts. Early sessions might focus on wrist extension, but the approach can be extended to multi-channel stimulation patterns that produce more complex, functional movements as the patient improves.
Figure 2: Conceptual Schematic of the Intervention
The workflow is straightforward. The patient arrives, and a trained technician applies the cTBS using a TMS coil positioned over left DLPFC. This takes less than a minute once the target is located. After the 40-second stimulation burst, there’s a brief transition period while the EEG cap and FES electrodes are placed and the system is calibrated (3-5 minutes). Then the patient begins the motor training: they repeatedly attempt or imagine moving their affected limb, the BCI detects successful attempts, and FES causes the actual movement. This continues for 40-60 minutes, during which time the DLPFC remains inhibited from the earlier cTBS.
Importantly, during the training period, explicit strategy coaching is minimized. The patient isn’t given detailed instructions about how to move or what to think about. Instead, the focus is on external goals (“reach for the target”) and letting the system provide feedback through successful movements. The reduced DLPFC activity should make this implicit approach more natural—with less executive monitoring, patients may find it easier to stop overthinking and just let the movements emerge.
What should this achieve? The mechanisms are complementary. The cTBS provides cognitive priming, setting the brain state to favor implicit learning. The BCI-FES provides contingent feedback, ensuring that motor intent is reliably paired with sensory consequences, creating strong Hebbian learning signals. Together, they address both the “what to learn” (the motor patterns that produce successful reaching, grasping, manipulation) and the “how to learn it” (through implicit, procedural mechanisms rather than explicit, executive-driven ones).
This is not two competing interventions but complementary components working at different levels. FES provides peripheral afference (sensory input from the stimulated muscles) that’s temporally locked to central intent (the motor imagery that triggered the BCI). cTBS provides supramodal cognitive state optimization, reducing the top-down interference that would normally slow procedural learning. One ensures the motor system gets the right training signal; the other ensures the brain is in the right state to learn from it.
Expected Outcomes and Clinical Impact
Given that BCI-FES alone produces mean improvements of approximately 4.4 points on the FMA-UE scale, what additional benefit should we expect from adding cTBS-mediated cognitive priming?
The honest answer is, we don’t know exactly, because this specific combination hasn’t been tested. But we can make educated estimates based on the magnitude of effects seen when implicit learning conditions are optimized. Suppose the cognitive interference hypothesis is correct, and a substantial portion of the between-patient variability in BCI-FES outcomes reflects differences in how much executive monitoring interferes with learning. In that case, we might expect gains of 2-3 additional FMA-UE points above the BCI-FES baseline.
This may not sound dramatic, but in stroke rehabilitation, every point matters. The minimal clinically important difference for FMA-UE is approximately 4-5 points. An intervention that reliably produces 6-7 points of improvement (the current BCI-FES effect plus 2-3 points from cognitive priming) would be solidly clinically meaningful. More importantly, if the effect is real, it would represent a change in kind, not just degree, evidence that cognitive state manipulation can accelerate motor recovery.
Figure 3: Power Analysis for Detecting Incremental Effects
Sample size requirements per arm for a two-arm RCT to detect additional improvement beyond BCI-FES alone. Assumes standard deviation of 7 points (typical for FMA-UE), alpha of 0.05, 80% power. To reliably detect a 2-point improvement requires approximately 200 participants per arm; a 3-point improvement requires approximately 80 per arm. This determines the scale of validation study needed.
But clinical scores are only one outcome. We should also see changes in the learning process itself. Specifically:
Neurophysiological markers should show accelerated changes. We’d expect to see larger and more consistent increases in ipsilesional mu/beta desynchronization during motor imagery (indicating stronger motor preparation), faster improvements in BCI classifier performance within sessions (indicating more efficient learning), and greater increases in sensorimotor connectivity measured with resting-state EEG (indicating more robust neural reorganization).
Behavioral process indicators would provide mechanistic validation. Reduced dual-task costs during trained movements would suggest that the motor patterns are becoming more automatic (dual-task paradigms interfere with explicit control but not implicit, proceduralized movements). Less verbal strategy use and self-reported mental effort during training would indicate reduced executive involvement. These process measures wouldn’t just confirm that the intervention works—they’d confirm that it works through the proposed mechanism of enhanced implicit learning.
Figure 4: Hypothetical Mechanism Panel
The baseline curve (solid gray) shows session-wise mu/beta event-related desynchronization (ERD) during motor imagery training extracted from Brunner et al.’s 2024 randomized controlled trial. In that study, chronic stroke patients completing 3 weeks of BCI-FES training exhibited mean ERD of approximately −29% at the start of therapy and −20% at the end (8-30 Hz band, less-affected hand imagery), indicating a modest reduction in desynchronization across therapy. The dashed red line projects the effect of combining continuous theta-burst stimulation (cTBS) with BCI-FES: based on literature suggesting that cTBS reduces executive interference and increases ERD magnitude, the prediction assumes a 40% increase in ERD magnitude (i.e., more negative values) relative to the baseline. Error bars are omitted because the real study reported group means ± SD; the prediction illustrates a hypothetical enhancement rather than measured data.
The solid gray line represents session-by-session classifier accuracy during BCI-FES training. The baseline values were approximated from published learning curves: a 2021 RESNA conference report on BCI-FES lower-extremity rehabilitation described that Participant 1’s maximum classification accuracy increased from 84% in session 1 to 88% in session 25, Participant 2 averaged 90.6% accuracy with a peak of 97% in session 2, and Participant 3 averaged 88.9% accuracy with peaks of 94% at sessions 13, 14, and 19. These data, together with the typical range of 62-97% accuracy reported in previous studies, were used to construct a plausible baseline learning curve showing gradual improvement from ~84% to ~91% across 12 sessions. The dashed red line shows a predicted enhancement if cTBS were applied concurrently: assuming cTBS improves learning rates by ~40% and raises the asymptotic accuracy by ~5-7 percentage points, the predicted curve rises more steeply and reaches ~96% accuracy at later sessions. Actual error bars were unavailable, so the figure illustrates mean trajectories.
Currently, published BCI-FES studies rarely report cognitive-dual-task costs or measures of automatization. Some trials examine prefrontal beta/alpha ratio changes during dual-task motor-imagery training, yet they provide no numerical data for training curves. Because of this gap, the gray baseline curve in Panel C represents simulated dual-task cost decreasing from 35% to 20% across sessions, and the red dashed curve depicts the predicted effect of cTBS reducing cognitive load and halving the dual-task cost. This panel is included to illustrate the hypothesized benefits of cTBS on automatization; it should be interpreted qualitatively until empirical data become available.
The timeline of recovery might also shift. If the cognitive priming is working as proposed, patients in the combined intervention might reach rehabilitation milestones faster—achieving independent grasp, functional reaching, or bimanual coordination weeks earlier than patients receiving BCI-FES alone. This would be clinically significant even if the final outcomes at month 3 or month 6 converged, because faster recovery means earlier return to work, reduced caregiver burden, and lower overall rehabilitation costs.
From the patient’s perspective, the experience might be subtly different. With reduced DLPFC activity during training, they might report that movements “just happen” more easily, with less mental strain. They might describe a flow-like state, or feeling “in the zone” during training. They might be less frustrated by failures, since there’s less conscious monitoring to generate negative self-talk. These subjective reports would be valuable qualitative data suggesting that the cognitive manipulation is having its intended effect.
For the field, success would mean validation of a broader principle: that cognitive state matters for motor rehabilitation, and we can manipulate it systematically. This would open up an entire research program. If inhibiting DLPFC helps, what about modulating other prefrontal regions? What about enhancing reward processing or optimizing attention through different stimulation targets? What about using closed-loop, brain-state-dependent stimulation that only applies neuromodulation when the patient is in suboptimal cognitive states?
The novelty here isn’t in having invented a new technology. BCIs exist, FES exists, cTBS exists. The novelty lies in the strategic combination of targeted neuromodulation to create the optimal cognitive state for learning, which closed-loop training enables. It’s taking two independently validated interventions and arranging them in time and space to produce synergistic effects.
Risk and mitigation possibilities
Any proposal to combine multiple brain interventions needs to address safety, feasibility, and potential failure modes.
Safety is paramount. cTBS to DLPFC has been used extensively in depression research and cognitive neuroscience, with a well-characterized safety profile. The 2021 IFCN guidelines provide explicit screening criteria: no metallic implants near the stimulation site, no active epilepsy without specialist oversight, and no unstable medical conditions. When these guidelines are followed, adverse events are rare and mild, primarily transient headache or scalp discomfort. The seizure risk exists but is estimated at less than 0.1% for a single session using standard parameters, and even lower for theta burst stimulation protocols.
For stroke patients specifically, most safety concerns arise in the acute phase (first few weeks post-stroke), when the brain is unstable and seizure risk is elevated. But many BCI-FES trials already safely include subacute and chronic stroke patients with noninvasive brain stimulation, demonstrating feasibility. The key is proper screening and monitoring.
FES safety is even more established. The main concerns are muscle fatigue (addressed by appropriate duty cycles and current titration) and skin irritation (addressed by proper electrode placement and conductive gel). Combining FES with EEG requires careful cable routing to avoid artifacts, but this is routine in BCI-FES systems.
The specific interaction between cTBS and BCI-FES actually reduces certain risks. Because cTBS is delivered as a brief, “offline” burst before training (not continuous stimulation during EEG recording), it doesn’t interfere with the BCI’s signal quality. The 3-5 minute setup period after cTBS and before training ensures that any immediate stimulation-related artifacts have dissipated before data collection begins.
Patient variability is inevitable. Not everyone will respond equally. Some patients may have difficulty generating consistent motor imagery signals for the BCI to decode, especially those with severe paresis or damage to premotor areas. Some patients may not respond strongly to cTBS, there’s known inter-individual variability in response to brain stimulation, likely depending on baseline cortical state, genetic factors, and lesion characteristics.
This argues for stratification and personalization. Lesion location matters: Patients with left-hemisphere strokes (especially those affecting frontal areas) might have different responses than patients with right-hemisphere strokes. Language dominance could matter too, for the ~10% of people who are right-hemisphere dominant for language, inhibiting left DLPFC might have different effects. This is why a rigorous study design would include a right-DLPFC cTBS control arm, which would help distinguish lateralized effects from nonspecific arousal or placebo effects.
Some patients might already be in an “uninhibited” state. If frontal damage has already reduced executive control, additional cTBS might provide minimal benefit or could even be counterproductive (too little executive oversight might lead to distracted, unfocused training). This argues for screening based on baseline cognitive function and potentially titrating the cTBS intensity individually.
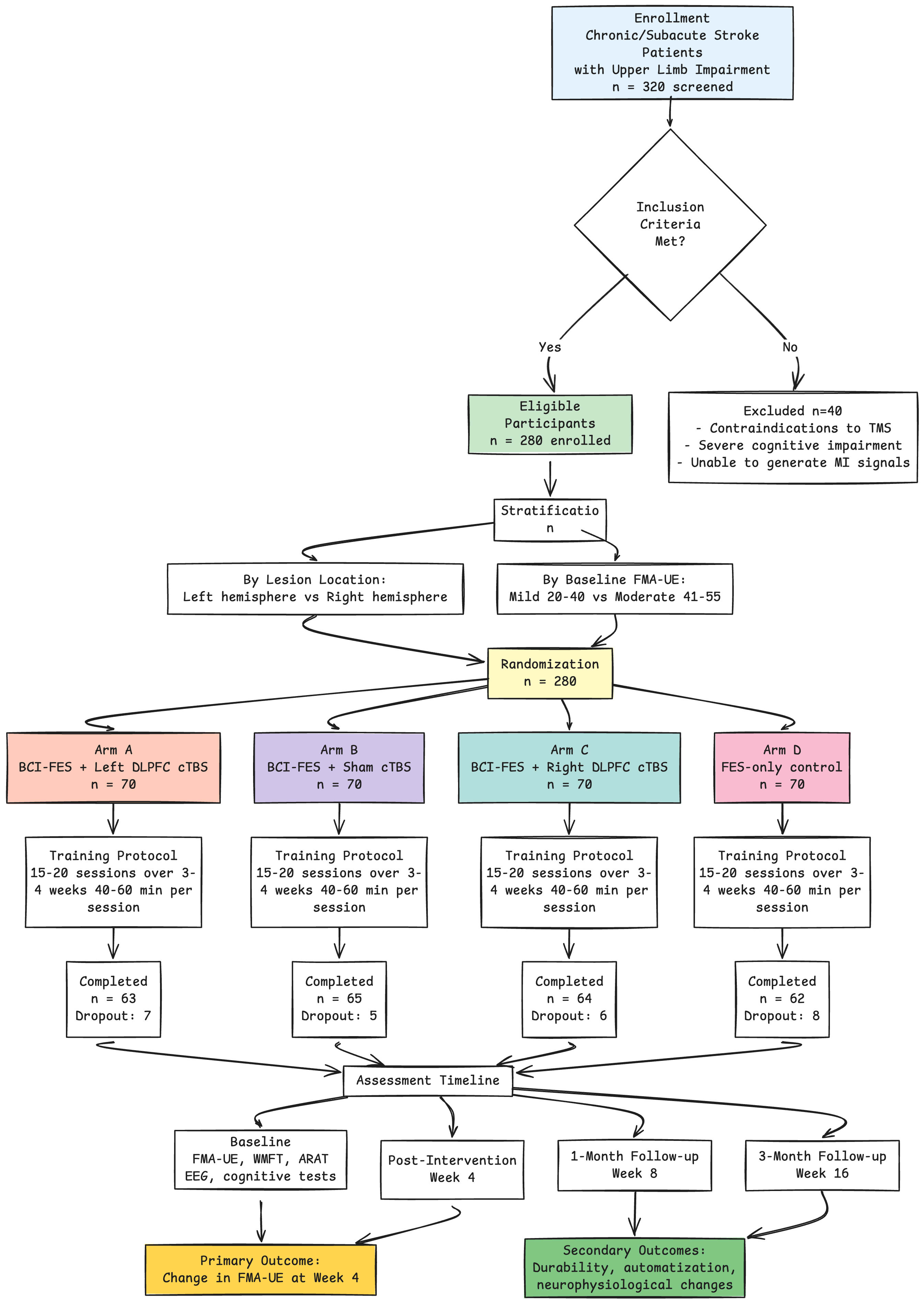
Figure 5: Proposed Study Design and Patient Flow
The optimal parameters are uncertain. We know the standard cTBS600 protocol produces effects lasting 30-60 minutes, but is that the ideal duration? Should patients train for the full window, or is there an optimal period after which the benefit diminishes? How many sessions per week maximize learning without causing fatigue? Traditional therapy is often 5 days per week; is that also optimal for this combined approach, or would more frequent but shorter sessions be better?
These are empirical questions that can be answered through systematic study, but they represent genuine uncertainty. A pilot phase testing different schedules (daily sessions vs. twice-daily vs. alternate days) and durations (30 vs. 45 vs. 60 minutes of training) would be valuable before scaling up.
There’s a dual-task tradeoff that needs careful attention. The goal is to reduce cognitive interference, not to produce inattention. If cTBS completely eliminates executive control, patients might become disengaged, unfocused, or might not encode the relationship between their efforts and the resulting movements. The dose of neuromodulation matters. Theta burst stimulation has a dose-response relationship; different intensities and patterns produce different magnitudes of inhibition. Starting with conservative parameters (70% of active motor threshold) and carefully monitoring both engagement and learning is essential.
We should also ensure that the BCI-FES training itself maintains motivation and external focus. Gamification helps here, turning the training into score-based challenges or goal-reaching tasks keeps patients engaged without requiring verbal, explicit strategy instruction. Visual feedback showing successful BCI detections and resulting movements provides concrete reinforcement without requiring self-monitoring.
The implementation is complex. Running this intervention requires equipment (TMS system, EEG, BCI software, FES device), space (a quiet room for TMS, adequate space for reaching movements), and expertise (someone who can safely administer TMS, someone who can calibrate the BCI, someone who can adjust FES parameters). This is currently feasible in research settings and advanced rehabilitation centers, but would need streamlining for broader clinical adoption.
Cost is a consideration, but potentially manageable. Many rehabilitation hospitals already have TMS equipment (often used for treating post-stroke depression). BCI-FES systems are increasingly commercialized and dropping in price. The limiting factor is trained personnel. But if the intervention reliably produces faster recovery, the economics could favor it, earlier hospital discharge, fewer therapy hours needed, quicker return to work would offset the higher initial cost per session.
Home adaptation is tricky. The cTBS component requires clinical administration and supervision (TMS devices cannot be safely used at home). But the BCI-FES component could potentially be simplified for home use, as several groups are developing portable BCI-FES systems. A hybrid approach might work: patients come to clinic 2-3 times per week for supervised cTBS+BCI-FES sessions, and practice with take-home BCI-FES (without the neuromodulation) on other days.
We might be wrong about the mechanism. The cognitive interference hypothesis is plausible and supported by converging evidence, but it’s possible that cTBS is working through a different mechanism, or not working at all. This is why mechanistic outcome measures matter: measuring explicit vs. implicit learning markers, dual-task costs, subjective strategy use, and neurophysiological indicators of executive engagement would help validate or refute the proposed mechanism even before clinical outcomes are clear.
Table 1: Key Risks and Mitigation Strategies
Risk/Challenge
Likelihood
Impact
Mitigation Strategy
Variable cTBS response between patients
High
Medium
Stratify by baseline cognitive function and lesion location; consider individualized intensity titration based on motor threshold; monitor response in first 2-3 sessions
Difficulty generating consistent motor imagery signals
Medium
High
Pre-screen BCI performance during enrollment; provide 2-3 calibration sessions; exclude patients with <60% classification accuracy; use adaptive classifiers
Patient dropout/attrition
Medium
Medium
Shorter session blocks (45 min vs 60 min); offer transportation assistance; home-based BCI-FES practice between clinic visits; strong engagement protocols with regular feedback
Insufficient statistical power
Medium
High
Conservative sample size calculation (80/arm for 3-point difference); plan interim analysis at 50% enrollment; consider adaptive design allowing sample size re-estimation
cTBS-induced inattention interfering with BCI control
Low
High
Start with conservative TMS intensity (70% AMT); monitor engagement via task performance; pause protocol if accuracy drops >20%; adjust intensity if needed
No dual-task cost data available for validation
High
Low
Accept Figure 4C as hypothesis-generating; prioritize FMA-UE as primary outcome; add dual-task measures as exploratory secondary outcome for future studies
Limited generalizability from single-site trial
Medium
Medium
If multi-site funding unavailable, clearly state single-site limitation; provide detailed protocol documentation for replication; report site-specific factors (therapist experience, equipment)
Heterogeneous lesion locations affecting outcomes
High
Medium
Stratified randomization by hemisphere; pre-specified subgroup analyses by lesion location; collect high-resolution MRI for post-hoc lesion mapping analyses
These challenges are real, but none are insurmountable. They require careful study design, appropriate controls, adequate sample sizes, and honest reporting of both successes and failures. The field of neurorehabilitation has a history of promising interventions that don’t replicate or don’t scale, avoiding that requires scientific rigor and skepticism alongside enthusiasm.
What We Know and What We Need to Learn
Strong evidence:
BCI-FES works for stroke rehabilitation.Multiplemeta-analyses, including hundreds of patients, show consistent benefits. The effect sizes are modest but clinically meaningful. The effects are durable. The mechanism appears to involve genuine neural reorganization, not just facilitation. Contingent feedback, pairing motor intent with sensory consequence, is important; noncontingent FES doesn’t work as well. This is the foundation everything else builds on.
Implicit learning is better than explicit learning for motor tasks. Decades of work in motor learning, from both sports science and neurorehabilitation, support this. External focus outperforms internal focus (though effect size estimates vary). Errorless learning (minimizing explicit failures) outperforms trial-and-error in stroke populations. Reducing cognitive load during practice facilitates long-term retention. The OPTIMAL theory provides a framework: autonomy, enhanced expectancies, and external focus all boost learning by reducing interference and enhancing motivation.
Executive control can interfere with implicit learning. This is well-documented in cognitive psychology. Working memory load impairs motor skill acquisition. Providing explicit rules or strategies often hurts performance on tasks that benefit from implicit statistical learning. The prefrontal cortex, particularly DLPFC, is consistently implicated in top-down control that can impair implicit processes.
cTBS to the left DLPFC can facilitate certain types of learning. The 2017 word-form learning study is the clearest evidence. Participants who received inhibitory cTBS to the left DLPFC before training showed faster learning and better retention than sham controls. This wasn’t a motor task, but it was an implicit learning task, which is the relevant parallel.
Moderate evidence:
cTBS effects last 30-60 minutes. This comes from the original theta burst stimulation papers and subsequent studies measuring motor cortex excitability. But the exact duration varies between individuals and might be different for cognitive effects (learning facilitation) than for physiological effects (cortical excitability changes). The time course of benefit needs empirical validation in the stroke rehabilitation context.
State-dependent TMS effects matter. There’s growing evidence that the effects of brain stimulation depend on the ongoing brain state when stimulation is applied. This supports the timing logic of our proposal (apply cTBS right before training, so the inhibited state coincides with learning), but it also adds complexity; individual differences in baseline brain state might moderate outcomes.
Multimodal combinations work better than single interventions. There’s a pattern in neurorehabilitation where combining approaches (NIBS + robotics, BCI + action observation, etc.) tends to produce larger effects than either alone. But this isn’t always true, and the specific combinations matter. Just adding interventions together can backfire if they’re incompatible or if they create too much complexity.
Weak evidence / informed speculation:
The specific combination of cTBS + BCI-FES will produce additive benefits. This is plausible based on complementary mechanisms, but it’s the hypothesis being tested, not an established fact. It’s possible the combination produces no additional benefit (because BCI-FES already moves patients into implicit learning mode). It’s possible there are negative interactions (cTBS-induced inattention interferes with BCI control). It’s possible the effects are only additive in certain patient subgroups.
Left DLPFC is the optimal target. We’re targeting left DLPFC based on its role in verbal, explicit control and the word-learning study results. But maybe right DLPFC would work as well (or better). Maybe dorsal premotor cortex (involved in motor planning and selection) would be more directly relevant. Maybe bilateral DLPFC inhibition would be needed. These are variants that could be tested systematically.
The effect size will be 2-3 FMA-UE points. This is an educated guess based on the magnitude of cognitive interference effects seen in other contexts. If executive monitoring is accounting for, say, 30% of the variance in BCI-FES outcomes, and cTBS reduces that interference by 50%, you get a couple points of improvement. But these are made-up numbers. The actual effect could be smaller (if interference is less important than we think) or larger (if it’s a major bottleneck).
What would convincing evidence look like?
A properly powered, multi-arm randomized controlled trial with:
Adequate sample size: Based on Figure 3, approximately 80 participants per arm to detect a 3-point difference, or 200 per arm to detect a 2-point difference. Conservative planning would target the larger sample.
Active controls: Not just sham cTBS, but also right-DLPFC cTBS (to control for nonspecific stimulation effects) and FES-only (to isolate the BCI closed-loop contribution).
Mechanistic outcomes: Not just FMA-UE at endpoint, but process measures throughout (BCI classifier performance, dual-task costs, strategy questionnaires, EEG connectivity) that test whether the intervention works through the proposed mechanism.
Follow-up: At least 3 months post-intervention to assess durability. BCI-FES effects are known to persist; do the cognitive priming effects create lasting changes in learning approach, or do they only help during active training?
Stratification: Pre-specified analysis by lesion location, stroke severity, time post-stroke, and baseline cognitive function. Not to hunt for significant subgroups, but to understand who benefits most.
Independent replication: No single study, even if well-designed, is sufficient. The field needs replication in independent samples, ideally at multiple sites, to build confidence.
This is a substantial undertaking. But the components are all clinical-ready, the safety profile is understood, and the theoretical motivation is strong. If the effect is real, it’s worth knowing. If it’s not, that’s also scientifically valuable; it would help refine models of motor learning and cognitive interference in rehabilitation.
Why Now: The Technological and Scientific Convergence
Proposals like this depend on a confluence of enabling factors. Why is this approach feasible now in a way it wasn’t a decade ago?
BCI technology has matured. Early BCI systems were finicky, required extensive calibration, and had poor signal quality. Modern systems are more robust. The signal processing (common spatial patterns, linear discriminant analysis, and increasingly deep learning classifiers) is standardized and reliable. Multiple commercial BCI-FES systems exist, not just research prototypes. The bar to running a BCI study has dropped dramatically.
TMS is widely available. What was once rare equipment is now in many hospitals. The primary clinical indication, treating depression with repetitive TMS, has driven adoption. Many rehabilitation centers that work with stroke patients already have TMS systems on-site. The additional infrastructure needed to test this proposal is minimal for institutions already running BCI rehabilitation research.
The cognitive neuroscience is clearer. Our understanding of implicit versus explicit learning, the role of the prefrontal cortex in executive control, and state-dependent plasticity has advanced substantially. The theoretical motivation for this approach wouldn’t have been as clear 15 years ago. The 2017 DLPFC-cTBS word-learning study was particularly important; it provided proof-of-concept that inhibiting left DLPFC can facilitate implicit learning in a context (adult learning of complex structures) that’s analogous to motor relearning.
The field recognizes the need for combination approaches. Early neurorehabilitation research often tested single interventions in isolation. There’s now broader acceptance that complex problems require integrated solutions. Meta-analyses consistently show that combined approaches (stimulation + training, BCI + conventional therapy, etc.) tend to outperform single interventions. The conceptual space for “let’s strategically combine these tools” has expanded.
Regulatory pathways are clarifying. FDA breakthrough device designations and approvals for novel neuromodulation approaches in rehabilitation have increased. There’s precedent for complex, multimodal interventions getting regulatory approval. The risk-benefit calculation is better understood.
Patient populations are available. Stroke is common, with approximately 800,000 strokes per year in the US alone. A significant fraction of survivors have upper-limb impairment suitable for this intervention. Recruitment for well-designed studies is feasible.
There’s also a broader trend toward precision medicine in rehabilitation. The one-size-fits-all approach is breaking down. Tools like PREP2 help stratify patients by their likely recovery trajectory. Biomarkers guide treatment selection. The proposal to use cognitive state manipulation to enhance training fits naturally into this movement toward individualized, mechanistically-informed rehabilitation.
Figure 6: Technology Readiness and Integration Timeline
Researchers Positioned to Test This Approach
The proposed combination of cTBS with BCI-FES is immediately feasible for groups with established expertise in both neuromodulation and brain-computer interfaces. Two research teams are particularly well-positioned:
Prof. Surjo R. Soekadar (Charité - Universitätsmedizin Berlin) is Einstein Professor of Clinical Neurotechnology and heads the Clinical Neurotechnology Lab at Charité. His group develops brain-computer interfaces combined with non-invasive brain stimulation for stroke rehabilitation. With ERC Starting, Proof-of-Concept, and Consolidator Grants supporting next-generation BCIs and closed-loop neuromodulation, Soekadar’s lab has demonstrated that quadriplegic patients can control hand exoskeletons using BCI systems. The lab maintains specialized real-time hardware capable of processing EEG data and triggering TMS pulses according to brain state, precisely the infrastructure needed for this proposal.
Prof. Cuntai Guan (Nanyang Technological University, Singapore) is President’s Chair Professor and Director of the Centre for Brain-Computing Research. An IEEE Fellow with 420+ publications and 26 granted patents in BCI technology, Guan received the international BCI Research Award and has directed multiple large-scale stroke rehabilitation studies. His group has published extensively on motor imagery BCI-FES protocols and maintains active clinical partnerships for stroke trials. The infrastructure includes established BCI platforms, clinical trial experience, and stroke patient recruitment pipelines.
KITE Research Institute (Toronto Rehab/University Health Network, Canada) is a large-scale rehabilitation science enterprise with integrated engineering, neuromodulation, and tele-neurorehabilitation programs. KITE labs have established expertise in visual-feedback balance systems, closed-loop FES protocols, and transcutaneous spinal cord stimulation for motor recovery. Their infrastructure for combining neuromodulation with technology-assisted rehabilitation, along with access to diverse stroke patient populations through University Health Network’s clinical network, makes them a natural collaborator for testing implicit-learning optimization combined with closed-loop training paradigms.
Both groups possess the necessary components: TMS equipment, validated BCI-FES systems, neuroimaging capabilities, stroke patient access, and regulatory expertise. We welcome inquiries from these and other qualified research teams interested in testing this hypothesis.
What This Could Mean for Rehabilitation Science
If this approach succeeds, the implications extend beyond stroke. The principle that cognitive state matters for motor learning and can be systematically manipulated to enhance rehabilitation could apply to many populations.
Traumatic brain injury patients relearning motor skills face similar challenges: damaged pathways, effortful movement attempts, and likely excessive executive monitoring. The same approach could accelerate their recovery.
Cerebral palsy involves atypical motor development where learned compensatory strategies may interfere with optimal movement patterns. Temporarily reducing executive control while practicing better-coordinated movements could help break maladaptive habits.
Parkinson’s disease rehabilitation often focuses on cuing and external focus to bypass impaired automatic movement. Combining cTBS-mediated cognitive manipulation with practice might strengthen procedural learning of compensatory strategies.
Sports injury rehabilitation in athletes trying to regain precise motor control could benefit. Athletes are often highly analytical about their movements; temporarily “turning off” that analysis during training might speed skill reacquisition.
Beyond specific populations, success would validate implicit-first training as a general principle in neurorehabilitation. Current practice often emphasizes conscious attention, verbal instruction, and explicit error correction. An alternative paradigm would minimize explicit coaching, maximize successful movement experiences (through assistive technology if needed), and actively work to reduce cognitive interference. This would be a meaningful shift.
It would also open questions about optimal training states more broadly. If inhibiting DLPFC helps, what about enhancing reward processing (targeting ventral striatum or ventromedial prefrontal cortex to boost motivation)? What about manipulating attention (targeting the parietal cortex)? What about arousal (targeting brainstem nuclei)? The space of possible cognitive state manipulations is large, and we’ve barely begun to explore it systematically.
There are parallels to anesthesia and altered states of consciousness. We’re comfortable temporarily modulating consciousness for surgery; perhaps we should be comfortable temporarily modulating cognitive modes for learning. The key difference is the timeframe (minutes to hours rather than days to weeks) and specificity (targeted cognitive processes rather than global consciousness). But the principle of strategic, temporary neural modulation for therapeutic benefit is similar.
Figure 7: Potential Extensions and Related Research Directions
The Savant Connection Revisited: Latent Potential and Neural Constraints
We started with savant syndrome as a framing device, but it’s worth returning to why that parallel is meaningful and where it breaks down.
The insight from savant research, that reducing top-down inhibition can unmask latent abilities, is directly applicable. Stroke patients have latent motor potential. Their cortico-basal-ganglia and cortico-cerebellar circuits aren’t entirely destroyed; they’re disrupted and need to be rewired. The capacity for plasticity exists. What’s often lacking is the right conditions for that plasticity to express itself.
By reducing prefrontal interference while providing high-quality training signals, we’re creating conditions analogous to the “uninhibited” state that produces savant-like abilities. Not to create exceptional skills, but to accelerate recovery of ordinary ones. The parallel is the mechanism (reduced top-down control), not the outcome (exceptional versus normal function).
But there’s a critical difference. Savants often have reduced executive function globally, which creates challenges in many domains while enabling islands of exceptional ability. What we’re proposing is a targeted, temporary, controllable reduction of specific executive processes during training, while preserving overall cognitive function. The patient isn’t becoming globally uninhibited; they’re entering a temporary state during rehabilitation sessions that’s optimized for implicit motor learning.
This distinction matters for safety and ethics. We’re not trying to fundamentally alter someone’s cognitive architecture. We’re using a brief, focal intervention to bias learning during training. The patient is themselves before, during (they’re aware, engaged, intentional), and after. The effect is time-limited and specific.
There’s also an interesting connection to flow states, the subjective experience described by athletes, musicians, and other skilled performers when they’re performing at their best. Flow is characterized by effortless action, absence of self-consciousness, and merging of action and awareness. It’s essentially implicit, automatic execution without executive interference. Our proposal might be creating a mild, temporary flow-like state through neural intervention rather than through skill development and optimal challenge level.
If flow states are associated with reduced DLPFC activity (as some neuroimaging studies suggest), then cTBS to DLPFC might be a way to pharmacologically induce flow-like conditions. This would make the motor training more efficient and potentially more enjoyable. Patients might find rehabilitation less mentally exhausting if they’re not constantly monitoring and judging their performance.
Conclusion
Stroke rehabilitation has improved incrementally over the decades. New technologies, robotics, brain-computer interfaces, and noninvasive brain stimulation, each added a few percentage points of benefit. BCI-FES represents one of the more successful recent advances, with robust evidence for clinically meaningful improvements that persist long-term.
But we can do better. The bottleneck may not be the technology providing the training signal; it may be the cognitive state in which that training occurs. When stroke patients are engaged in effortful, explicit, self-monitored practice, they’re working against their own motor learning systems. The harder they try, consciously, the slower they learn.
The proposal here is to fix that. Use continuous theta burst stimulation to briefly inhibit the left dorsolateral prefrontal cortex, creating a temporary state where executive interference is reduced. Time this inhibition to coincide with BCI-FES training, when motor intent is being reliably paired with sensory feedback. Give the brain the best possible training signal while also removing the cognitive obstacles that slow learning.
This is not radical. Every component is established, safe, and ready for clinical testing. The novelty is in the combination, the recognition that cognitive state and training conditions should be optimized together, not separately. It’s an engineering insight as much as a neuroscience one: the system as a whole can be greater than the sum of its parts if the parts are arranged correctly.
If this works, if adding cognitive priming to closed-loop training produces meaningful additional benefit, it would validate a principle that could transform rehabilitation. Not just for stroke, but for any condition where motor relearning is needed and executive interference is a barrier. We’d have shown that learning states can be engineered, not just discovered.
If it doesn’t work, we’ll learn something important too. Maybe the cognitive interference problem is smaller than expected. Maybe the specific target is wrong. Maybe the combination creates unexpected negative interactions. Negative results, if they’re rigorous and well-characterized, advance the field by ruling out hypotheses and refining models.
The next step is straightforward: a carefully designed Phase II trial with adequate power, active controls, mechanistic outcomes, and rigorous analysis. Not a small pilot (those can be misleading), but a properly sized study that can detect meaningful effects and characterize responders. Multi-site would be ideal for generalizability, though a single-site with strict protocols is acceptable for proof-of-concept.
This is eminently doable. The equipment exists, the expertise exists, the patient population exists, the theoretical motivation is solid, and the regulatory pathway is clear. What’s needed is the will to do the experiment and the intellectual honesty to report the results accurately.
For stroke survivors, the stakes are their lives, their ability to work, to care for themselves, and to engage in the activities that make life meaningful. Months of recovery time matter. Points on a functional assessment matter. If we can reliably shorten the road to recovery, we have an obligation to try.
How Reducing Cognitive Interference Could Revolutionize Stroke Recovery
The most frustrating truth in motor learning is that thinking too hard about how you move can make you worse. Not “trying hard” in the sense of effort or volume, but “trying hard” in the sense of conscious, deliberate attention to mechanics. When a pianist thinks too carefully about which fingers to move, their playing becomes stilted. When a basketball player consciously analyzes their shooting form mid-shot, they miss. When a stroke patient over-focuses on the individual components of reaching for a cup, their recovery slows.
This phenomenon has a name: the reinvestment hypothesis, and it suggests that explicit, conscious monitoring of motor tasks actively interferes with the implicit, procedural systems that actually execute skilled movement. For stroke survivors trying to regain the ability to move a paralyzed arm, this creates a devastating paradox. They’re desperate to move, they focus intensely on moving, and that very focus may be sabotaging their recovery.
What if we could temporarily turn off that interference? What if we could create a neural state where the overthinking stops, where the brain’s executive control systems step aside and let the motor learning circuits do their work unimpeded? And what if we could do this precisely during the moments when the brain is receiving the most valuable training signal, when motor intent is perfectly paired with sensory feedback?
This isn’t science fiction. The pieces already exist. What’s needed is putting them together in the right way.
Why Stroke Recovery Takes So Long
When someone has a stroke affecting their motor cortex or corticospinal tract, the fundamental problem is simple, the brain’s signals can no longer reach certain muscles. The neural highway is damaged. What remains is a patient who can imagine moving their arm, who desperately wants to move their arm, but whose arm refuses to cooperate.
Traditional rehabilitation tries to work around this through sheer repetition. Physical therapists guide patients through thousands of movement attempts, hoping that spared pathways will gradually take over the functions of the damaged ones. Modern approaches add technology: robotic exoskeletons that assist movement, high-intensity task-specific training programs, even virtual reality environments. The evidence base for these interventions is solid. Constraint-Induced Movement Therapy shows real improvements in upper-limb outcomes, action observation combined with motor imagery produces meaningful gains, and high-dose practice matters.
But even with all these advances, stroke recovery remains frustratingly slow. A patient might spend six months of intensive therapy just to regain the ability to grasp a cup. During that time, they can’t work, can’t care for themselves fully, can’t return to the life they had. The functional improvements plateau. The neural reorganization hits limits.
The question is: why?
Part of the answer comes from an unexpected place: research on how people learn implicit versus explicit motor skills. It turns out that when stroke patients are given explicit instructions about how to perform a movement, “extend your wrist like this,” “focus on your elbow angle,” they often learn more slowly than when they’re allowed to discover the movement through practice alone. The conscious, effortful attention to movement mechanics that seems like it should help is actually getting in the way.
This makes sense from a neural architecture perspective. Motor learning relies on cortico-basal ganglia circuits for sequence chunking and action selection, and cortico-cerebellar circuits for error-based calibration and timing. These are largely implicit, procedural systems. Meanwhile, explicit motor control recruits prefrontal and parietal areas, the same systems involved in working memory, executive function, and conscious attention. When stroke patients consciously micromanage their movements, they’re essentially forcing a top-down, executive-driven process onto a system that works better through bottom-up, automatic learning.
This pattern holds up in the lab. When people are instructed to focus on the effects of their movement (“move the cup to the target”) rather than their body parts (“extend your arm”), they learn faster and perform better. The mechanism appears to be that external focus allows the motor system to self-organize without interference from conscious monitoring. Though the effect size estimates have been debated, the direction is consistent: less conscious control often means better motor learning.
This creates a problem for stroke patients. They have every reason to consciously focus on their movements, those movements don’t work, they’re effortful, they require intense concentration just to produce any result at all. The very difficulty of the task seems to demand explicit attention. But that attention may be part of what’s keeping them stuck.
What’s needed is a way to short-circuit this pattern. To provide the brain with successful movement experiences while simultaneously reducing the executive interference that slows procedural learning. To create conditions where implicit, automatic motor learning can flourish.
Closing the Loop with BCI-FES
Before we can address the cognitive interference problem, we need to solve the more fundamental issue: how do you give a stroke patient successful movement experiences when their brain signals can’t reach their muscles?
The answer comes from combining two technologies: brain-computer interfaces (BCIs) and functional electrical stimulation (FES). A BCI reads electrical activity from the brain, typically using an EEG to detect motor-related patterns, and translates it into a control signal. When a patient imagines or attempts to move their paralyzed hand, the BCI detects the motor imagery signature (a decrease in mu and beta frequency power over the motor cortex, called event-related desynchronization or ERD) and uses it to trigger an external device.
FES, meanwhile, delivers small electrical currents directly to muscles, causing them to contract. The stimulation bypasses the damaged neural pathways entirely, creating movement through peripheral activation.
Put them together and you get something remarkable: a closed-loop system where motor intent directly causes motor action, even when the natural pathway is broken. The patient thinks about moving their hand, the BCI detects this intention, and FES makes their hand actually move. The brain’s command reaches the muscle, just through an artificial route.
Why does this matter? Because of Hebbian plasticity, the principle that neurons that fire together wire together. When the brain generates a motor command and immediately receives sensory feedback that the movement actually happened, it strengthens the entire sensorimotor loop. The intent and the consequence are temporally linked, creating an associative learning signal. Over time, this should help rebuild functional neural pathways, allowing the patient to eventually move without needing the assistive technology.
Figure 1: Effect of BCI-Based Training on FMA-UE by Feedback Type
And it works. The evidence is now substantial. A 2025 meta-analysis of 21 randomized controlled trials including 886 patients found that BCI-based training produces clinically meaningful improvements in upper-limb function, with an overall mean difference of 3.69 points on the Fugl-Meyer Assessment Upper Extremity scale (FMA-UE). The BCI+FES subgroup performed best, with a mean difference of 4.37 points, well above the minimal clinically important difference of 4-5 points.
These effects appear in both subacute stroke (mean difference 5.31 points, where plasticity is still high) and chronic stroke (mean difference 2.63-3.71 points, where spontaneous recovery has plateaued). The benefits extend beyond the immediately trained movements, with improvements seen on the Wolf Motor Function Test and Action Research Arm Test as well. Most importantly, the gains are durable, multiple studies show maintained improvements at 6-12 month follow-up.
The mechanism appears to be genuine neural reorganization, not just temporary facilitation. EEG and fMRI studies show that patients undergoing BCI-FES training develop increased connectivity in motor areas of the affected hemisphere, with the degree of connectivity change correlating with functional improvement. The brain is actually rewiring.
Perhaps most telling, BCI-FES outperforms both components used alone. BCI with visual feedback is better than traditional therapy, but BCI with actual movement (FES) is better still. The closed loop matters. The temporal pairing of intent and sensory consequence matters. In a double-blind RCT, patients receiving motor-imagery-contingent FES (where the stimulation only occurred when they successfully generated the right brain pattern) showed greater improvements than patients receiving the same amount of FES on a fixed schedule. The contingency, the fact that their intention caused the movement, was therapeutically important.
This makes BCI-FES a strong foundation for rehabilitation. But there’s still room for improvement. The effect sizes, while clinically meaningful, are modest. The between-patient variability is substantial. Some patients show dramatic recovery; others show minimal change. And the question remains: if we’re successfully creating the conditions for Hebbian learning through intent-contingent feedback, why aren’t the effects even larger?
One possibility is that we’re fighting the executive interference problem. Yes, the BCI-FES provides the motor signal, but patients are still consciously trying, monitoring, and analyzing their attempts. Their prefrontal cortex is still in the way.
What Happens When Top-Down Control Is Reduced
Here’s where things get interesting. There’s a rare neurological phenomenon called savant syndrome, where individuals with significant developmental or cognitive disabilities exhibit “islands of genius,” isolated areas of exceptional ability that contrast sharply with their overall impairment. People with savant syndrome can perform lightning-fast calendar calculations, reproduce complex musical pieces after a single hearing, create photorealistic drawings from memory.
The traditional explanation focused on enhanced local processing or specialized neural architecture. But starting in the 2000s, neuroscientist Allan Snyder proposed something more provocative: what if savant abilities aren’t special skills that most people lack, but rather latent capabilities that most brains suppress? What if the savant’s abilities emerge not from having something extra, but from lacking certain top-down inhibitory processes that normally filter and constrain cognition?
The hypothesis is that typical brains engage in constant top-down control, applying rules, strategies, learned patterns, and executive oversight to sensory and motor processing. This is usually adaptive; it lets us categorize, generalize, and operate efficiently. But it also means we can’t access the raw, unfiltered information that our lower-level systems actually process. A savant with reduced prefrontal inhibition might “see” the individual features of a scene with unusual clarity because they’re not being automatically chunked into higher-level categories.
The truly striking evidence came when researchers tried to temporarily create “savant-like” states in neurotypical people. In a series of controversial but replicated experiments, low-frequency repetitive transcranial magnetic stimulation (rTMS) applied to the left anterior temporal lobe—an area involved in top-down semantic and conceptual control—transiently improved performance on drawing tasks, proofreading, and even numerical estimation. The effect was small and temporary, but it suggested the principle was real: reducing certain types of top-down control can unmask capabilities that are normally suppressed.
Now, we’re not trying to create savant abilities in stroke patients. They don’t need to do calendar calculations or draw photorealistic portraits. But the underlying principle is directly applicable: what if the same executive systems that normally constrain cognition are also interfering with motor relearning?
We already know that explicit monitoring hurts motor learning. We know that prefrontal areas contribute to explicit, rule-based motor control. We know that stroke patients tend to over-engage these systems, consciously trying to control movements that should be automatic. What if we could temporarily reduce this prefrontal interference, creating a state where implicit motor learning could proceed more efficiently?
This is where the specific anatomical target matters. The left dorsolateral prefrontal cortex (left DLPFC, Brodmann areas 9 and 46) is heavily involved in working memory, executive control, and explicit strategy use. When you consciously think about how to perform a movement, when you monitor your performance and try to adjust it analytically, when you apply verbal instructions to motor control—that’s largely left DLPFC activity.
And there’s direct evidence that inhibiting left DLPFC can facilitate implicit learning. In a striking 2017 study, researchers applied continuous theta burst stimulation (cTBS), a rapid, inhibitory form of rTMS, to the left DLPFC while adults learned novel word forms. The cTBS group learned faster and showed better retention than both the sham stimulation group and a group receiving stimulation to the right DLPFC. The interpretation: by temporarily reducing the left DLPFC’s top-down control, the inhibitory stimulation allowed implicit, statistical learning mechanisms to work more efficiently.
The same principle should apply to motor learning. In fact, it may apply even more strongly, since motor learning is fundamentally an implicit process. By using cTBS to transiently reduce left DLPFC activity during motor training, we might be able to shift patients from an explicit, effortful, self-monitoring mode into a more implicit, automatic, procedural learning mode. We’d be creating a temporary “flow state” where the overthinking stops and the motor system can do its job.
The Proposal: Strategic Neural Inhibition Paired with Closed-Loop Training
Here’s the complete picture: take the proven BCI-FES approach that successfully closes the sensorimotor loop, and add a brief pre-session intervention that temporarily reduces executive interference. Specifically, apply 40 seconds of cTBS to the left DLPFC immediately before each BCI-FES training session.
The timing is critical. cTBS produces a reduction in cortical excitability that lasts approximately 30-60 minutes. This matches the typical length of a BCI-FES training block. The patient receives the cTBS, has a few minutes of setup time (EEG cap placement, FES electrode positioning, system calibration), and then begins training while their DLPFC is still inhibited. They’re primed for implicit learning right when they’re receiving the most valuable learning signal: the tight temporal pairing of motor intent and sensory feedback.
The technical parameters matter. For cTBS, the established protocol is 600 pulses delivered as 50 Hz triplets repeating at 5 Hz, taking exactly 40 seconds. The stimulation intensity is typically 70-80% of active motor threshold or a guideline-concordant percentage of resting motor threshold. The target is left DLPFC, which can be localized using individual structural MRI and neuronavigation for precision, or approximated using the scalp-based F3 position if imaging isn’t available. These parameters come from Huang et al.’s seminal 2005 paper establishing the theta burst stimulation protocol, and they’re explicitly covered in the 2021 International Federation of Clinical Neurophysiology safety guidelines.
For the BCI-FES component, the system uses standard EEG (16-32 channels, focused on sensorimotor areas C3/C4) to detect motor imagery or movement attempt through mu and beta band event-related desynchronization. Common spatial patterns (CSP) and linear discriminant analysis (LDA) provide the classification, though other machine learning approaches work as well. The key is the contingency: FES is only delivered when the patient successfully generates the appropriate brain pattern. This is calibrated each session, as brain signals change over time.
The FES parameters also matter. A common starting point is 50 Hz stimulation with a 300-microsecond pulse width, based on the parameters used in successful RCTs. The current amplitude is titrated to produce visible muscle contraction without discomfort, typically starting low and gradually increasing as the patient adapts. Early sessions might focus on wrist extension, but the approach can be extended to multi-channel stimulation patterns that produce more complex, functional movements as the patient improves.
Figure 2: Conceptual Schematic of the Intervention
The workflow is straightforward. The patient arrives, and a trained technician applies the cTBS using a TMS coil positioned over left DLPFC. This takes less than a minute once the target is located. After the 40-second stimulation burst, there’s a brief transition period while the EEG cap and FES electrodes are placed and the system is calibrated (3-5 minutes). Then the patient begins the motor training: they repeatedly attempt or imagine moving their affected limb, the BCI detects successful attempts, and FES causes the actual movement. This continues for 40-60 minutes, during which time the DLPFC remains inhibited from the earlier cTBS.
Importantly, during the training period, explicit strategy coaching is minimized. The patient isn’t given detailed instructions about how to move or what to think about. Instead, the focus is on external goals (“reach for the target”) and letting the system provide feedback through successful movements. The reduced DLPFC activity should make this implicit approach more natural—with less executive monitoring, patients may find it easier to stop overthinking and just let the movements emerge.
What should this achieve? The mechanisms are complementary. The cTBS provides cognitive priming, setting the brain state to favor implicit learning. The BCI-FES provides contingent feedback, ensuring that motor intent is reliably paired with sensory consequences, creating strong Hebbian learning signals. Together, they address both the “what to learn” (the motor patterns that produce successful reaching, grasping, manipulation) and the “how to learn it” (through implicit, procedural mechanisms rather than explicit, executive-driven ones).
This is not two competing interventions but complementary components working at different levels. FES provides peripheral afference (sensory input from the stimulated muscles) that’s temporally locked to central intent (the motor imagery that triggered the BCI). cTBS provides supramodal cognitive state optimization, reducing the top-down interference that would normally slow procedural learning. One ensures the motor system gets the right training signal; the other ensures the brain is in the right state to learn from it.
Expected Outcomes and Clinical Impact
Given that BCI-FES alone produces mean improvements of approximately 4.4 points on the FMA-UE scale, what additional benefit should we expect from adding cTBS-mediated cognitive priming?
The honest answer is, we don’t know exactly, because this specific combination hasn’t been tested. But we can make educated estimates based on the magnitude of effects seen when implicit learning conditions are optimized. Suppose the cognitive interference hypothesis is correct, and a substantial portion of the between-patient variability in BCI-FES outcomes reflects differences in how much executive monitoring interferes with learning. In that case, we might expect gains of 2-3 additional FMA-UE points above the BCI-FES baseline.
This may not sound dramatic, but in stroke rehabilitation, every point matters. The minimal clinically important difference for FMA-UE is approximately 4-5 points. An intervention that reliably produces 6-7 points of improvement (the current BCI-FES effect plus 2-3 points from cognitive priming) would be solidly clinically meaningful. More importantly, if the effect is real, it would represent a change in kind, not just degree, evidence that cognitive state manipulation can accelerate motor recovery.
Figure 3: Power Analysis for Detecting Incremental Effects
But clinical scores are only one outcome. We should also see changes in the learning process itself. Specifically:
Neurophysiological markers should show accelerated changes. We’d expect to see larger and more consistent increases in ipsilesional mu/beta desynchronization during motor imagery (indicating stronger motor preparation), faster improvements in BCI classifier performance within sessions (indicating more efficient learning), and greater increases in sensorimotor connectivity measured with resting-state EEG (indicating more robust neural reorganization).
Behavioral process indicators would provide mechanistic validation. Reduced dual-task costs during trained movements would suggest that the motor patterns are becoming more automatic (dual-task paradigms interfere with explicit control but not implicit, proceduralized movements). Less verbal strategy use and self-reported mental effort during training would indicate reduced executive involvement. These process measures wouldn’t just confirm that the intervention works—they’d confirm that it works through the proposed mechanism of enhanced implicit learning.
Figure 4: Hypothetical Mechanism Panel
The timeline of recovery might also shift. If the cognitive priming is working as proposed, patients in the combined intervention might reach rehabilitation milestones faster—achieving independent grasp, functional reaching, or bimanual coordination weeks earlier than patients receiving BCI-FES alone. This would be clinically significant even if the final outcomes at month 3 or month 6 converged, because faster recovery means earlier return to work, reduced caregiver burden, and lower overall rehabilitation costs.
From the patient’s perspective, the experience might be subtly different. With reduced DLPFC activity during training, they might report that movements “just happen” more easily, with less mental strain. They might describe a flow-like state, or feeling “in the zone” during training. They might be less frustrated by failures, since there’s less conscious monitoring to generate negative self-talk. These subjective reports would be valuable qualitative data suggesting that the cognitive manipulation is having its intended effect.
For the field, success would mean validation of a broader principle: that cognitive state matters for motor rehabilitation, and we can manipulate it systematically. This would open up an entire research program. If inhibiting DLPFC helps, what about modulating other prefrontal regions? What about enhancing reward processing or optimizing attention through different stimulation targets? What about using closed-loop, brain-state-dependent stimulation that only applies neuromodulation when the patient is in suboptimal cognitive states?
The novelty here isn’t in having invented a new technology. BCIs exist, FES exists, cTBS exists. The novelty lies in the strategic combination of targeted neuromodulation to create the optimal cognitive state for learning, which closed-loop training enables. It’s taking two independently validated interventions and arranging them in time and space to produce synergistic effects.
Risk and mitigation possibilities
Any proposal to combine multiple brain interventions needs to address safety, feasibility, and potential failure modes.
Safety is paramount. cTBS to DLPFC has been used extensively in depression research and cognitive neuroscience, with a well-characterized safety profile. The 2021 IFCN guidelines provide explicit screening criteria: no metallic implants near the stimulation site, no active epilepsy without specialist oversight, and no unstable medical conditions. When these guidelines are followed, adverse events are rare and mild, primarily transient headache or scalp discomfort. The seizure risk exists but is estimated at less than 0.1% for a single session using standard parameters, and even lower for theta burst stimulation protocols.
For stroke patients specifically, most safety concerns arise in the acute phase (first few weeks post-stroke), when the brain is unstable and seizure risk is elevated. But many BCI-FES trials already safely include subacute and chronic stroke patients with noninvasive brain stimulation, demonstrating feasibility. The key is proper screening and monitoring.
FES safety is even more established. The main concerns are muscle fatigue (addressed by appropriate duty cycles and current titration) and skin irritation (addressed by proper electrode placement and conductive gel). Combining FES with EEG requires careful cable routing to avoid artifacts, but this is routine in BCI-FES systems.
The specific interaction between cTBS and BCI-FES actually reduces certain risks. Because cTBS is delivered as a brief, “offline” burst before training (not continuous stimulation during EEG recording), it doesn’t interfere with the BCI’s signal quality. The 3-5 minute setup period after cTBS and before training ensures that any immediate stimulation-related artifacts have dissipated before data collection begins.
Patient variability is inevitable. Not everyone will respond equally. Some patients may have difficulty generating consistent motor imagery signals for the BCI to decode, especially those with severe paresis or damage to premotor areas. Some patients may not respond strongly to cTBS, there’s known inter-individual variability in response to brain stimulation, likely depending on baseline cortical state, genetic factors, and lesion characteristics.
This argues for stratification and personalization. Lesion location matters: Patients with left-hemisphere strokes (especially those affecting frontal areas) might have different responses than patients with right-hemisphere strokes. Language dominance could matter too, for the ~10% of people who are right-hemisphere dominant for language, inhibiting left DLPFC might have different effects. This is why a rigorous study design would include a right-DLPFC cTBS control arm, which would help distinguish lateralized effects from nonspecific arousal or placebo effects.
Some patients might already be in an “uninhibited” state. If frontal damage has already reduced executive control, additional cTBS might provide minimal benefit or could even be counterproductive (too little executive oversight might lead to distracted, unfocused training). This argues for screening based on baseline cognitive function and potentially titrating the cTBS intensity individually.
Figure 5: Proposed Study Design and Patient Flow
The optimal parameters are uncertain. We know the standard cTBS600 protocol produces effects lasting 30-60 minutes, but is that the ideal duration? Should patients train for the full window, or is there an optimal period after which the benefit diminishes? How many sessions per week maximize learning without causing fatigue? Traditional therapy is often 5 days per week; is that also optimal for this combined approach, or would more frequent but shorter sessions be better?
These are empirical questions that can be answered through systematic study, but they represent genuine uncertainty. A pilot phase testing different schedules (daily sessions vs. twice-daily vs. alternate days) and durations (30 vs. 45 vs. 60 minutes of training) would be valuable before scaling up.
There’s a dual-task tradeoff that needs careful attention. The goal is to reduce cognitive interference, not to produce inattention. If cTBS completely eliminates executive control, patients might become disengaged, unfocused, or might not encode the relationship between their efforts and the resulting movements. The dose of neuromodulation matters. Theta burst stimulation has a dose-response relationship; different intensities and patterns produce different magnitudes of inhibition. Starting with conservative parameters (70% of active motor threshold) and carefully monitoring both engagement and learning is essential.
We should also ensure that the BCI-FES training itself maintains motivation and external focus. Gamification helps here, turning the training into score-based challenges or goal-reaching tasks keeps patients engaged without requiring verbal, explicit strategy instruction. Visual feedback showing successful BCI detections and resulting movements provides concrete reinforcement without requiring self-monitoring.
The implementation is complex. Running this intervention requires equipment (TMS system, EEG, BCI software, FES device), space (a quiet room for TMS, adequate space for reaching movements), and expertise (someone who can safely administer TMS, someone who can calibrate the BCI, someone who can adjust FES parameters). This is currently feasible in research settings and advanced rehabilitation centers, but would need streamlining for broader clinical adoption.
Cost is a consideration, but potentially manageable. Many rehabilitation hospitals already have TMS equipment (often used for treating post-stroke depression). BCI-FES systems are increasingly commercialized and dropping in price. The limiting factor is trained personnel. But if the intervention reliably produces faster recovery, the economics could favor it, earlier hospital discharge, fewer therapy hours needed, quicker return to work would offset the higher initial cost per session.
Home adaptation is tricky. The cTBS component requires clinical administration and supervision (TMS devices cannot be safely used at home). But the BCI-FES component could potentially be simplified for home use, as several groups are developing portable BCI-FES systems. A hybrid approach might work: patients come to clinic 2-3 times per week for supervised cTBS+BCI-FES sessions, and practice with take-home BCI-FES (without the neuromodulation) on other days.
We might be wrong about the mechanism. The cognitive interference hypothesis is plausible and supported by converging evidence, but it’s possible that cTBS is working through a different mechanism, or not working at all. This is why mechanistic outcome measures matter: measuring explicit vs. implicit learning markers, dual-task costs, subjective strategy use, and neurophysiological indicators of executive engagement would help validate or refute the proposed mechanism even before clinical outcomes are clear.
Table 1: Key Risks and Mitigation Strategies
These challenges are real, but none are insurmountable. They require careful study design, appropriate controls, adequate sample sizes, and honest reporting of both successes and failures. The field of neurorehabilitation has a history of promising interventions that don’t replicate or don’t scale, avoiding that requires scientific rigor and skepticism alongside enthusiasm.
What We Know and What We Need to Learn
Strong evidence:
BCI-FES works for stroke rehabilitation. Multiple meta-analyses, including hundreds of patients, show consistent benefits. The effect sizes are modest but clinically meaningful. The effects are durable. The mechanism appears to involve genuine neural reorganization, not just facilitation. Contingent feedback, pairing motor intent with sensory consequence, is important; noncontingent FES doesn’t work as well. This is the foundation everything else builds on.
Implicit learning is better than explicit learning for motor tasks. Decades of work in motor learning, from both sports science and neurorehabilitation, support this. External focus outperforms internal focus (though effect size estimates vary). Errorless learning (minimizing explicit failures) outperforms trial-and-error in stroke populations. Reducing cognitive load during practice facilitates long-term retention. The OPTIMAL theory provides a framework: autonomy, enhanced expectancies, and external focus all boost learning by reducing interference and enhancing motivation.
Executive control can interfere with implicit learning. This is well-documented in cognitive psychology. Working memory load impairs motor skill acquisition. Providing explicit rules or strategies often hurts performance on tasks that benefit from implicit statistical learning. The prefrontal cortex, particularly DLPFC, is consistently implicated in top-down control that can impair implicit processes.
cTBS to the left DLPFC can facilitate certain types of learning. The 2017 word-form learning study is the clearest evidence. Participants who received inhibitory cTBS to the left DLPFC before training showed faster learning and better retention than sham controls. This wasn’t a motor task, but it was an implicit learning task, which is the relevant parallel.
Moderate evidence:
cTBS effects last 30-60 minutes. This comes from the original theta burst stimulation papers and subsequent studies measuring motor cortex excitability. But the exact duration varies between individuals and might be different for cognitive effects (learning facilitation) than for physiological effects (cortical excitability changes). The time course of benefit needs empirical validation in the stroke rehabilitation context.
State-dependent TMS effects matter. There’s growing evidence that the effects of brain stimulation depend on the ongoing brain state when stimulation is applied. This supports the timing logic of our proposal (apply cTBS right before training, so the inhibited state coincides with learning), but it also adds complexity; individual differences in baseline brain state might moderate outcomes.
Multimodal combinations work better than single interventions. There’s a pattern in neurorehabilitation where combining approaches (NIBS + robotics, BCI + action observation, etc.) tends to produce larger effects than either alone. But this isn’t always true, and the specific combinations matter. Just adding interventions together can backfire if they’re incompatible or if they create too much complexity.
Weak evidence / informed speculation:
The specific combination of cTBS + BCI-FES will produce additive benefits. This is plausible based on complementary mechanisms, but it’s the hypothesis being tested, not an established fact. It’s possible the combination produces no additional benefit (because BCI-FES already moves patients into implicit learning mode). It’s possible there are negative interactions (cTBS-induced inattention interferes with BCI control). It’s possible the effects are only additive in certain patient subgroups.
Left DLPFC is the optimal target. We’re targeting left DLPFC based on its role in verbal, explicit control and the word-learning study results. But maybe right DLPFC would work as well (or better). Maybe dorsal premotor cortex (involved in motor planning and selection) would be more directly relevant. Maybe bilateral DLPFC inhibition would be needed. These are variants that could be tested systematically.
The effect size will be 2-3 FMA-UE points. This is an educated guess based on the magnitude of cognitive interference effects seen in other contexts. If executive monitoring is accounting for, say, 30% of the variance in BCI-FES outcomes, and cTBS reduces that interference by 50%, you get a couple points of improvement. But these are made-up numbers. The actual effect could be smaller (if interference is less important than we think) or larger (if it’s a major bottleneck).
What would convincing evidence look like?
A properly powered, multi-arm randomized controlled trial with:
Adequate sample size: Based on Figure 3, approximately 80 participants per arm to detect a 3-point difference, or 200 per arm to detect a 2-point difference. Conservative planning would target the larger sample.
Active controls: Not just sham cTBS, but also right-DLPFC cTBS (to control for nonspecific stimulation effects) and FES-only (to isolate the BCI closed-loop contribution).
Mechanistic outcomes: Not just FMA-UE at endpoint, but process measures throughout (BCI classifier performance, dual-task costs, strategy questionnaires, EEG connectivity) that test whether the intervention works through the proposed mechanism.
Follow-up: At least 3 months post-intervention to assess durability. BCI-FES effects are known to persist; do the cognitive priming effects create lasting changes in learning approach, or do they only help during active training?
Stratification: Pre-specified analysis by lesion location, stroke severity, time post-stroke, and baseline cognitive function. Not to hunt for significant subgroups, but to understand who benefits most.
Independent replication: No single study, even if well-designed, is sufficient. The field needs replication in independent samples, ideally at multiple sites, to build confidence.
This is a substantial undertaking. But the components are all clinical-ready, the safety profile is understood, and the theoretical motivation is strong. If the effect is real, it’s worth knowing. If it’s not, that’s also scientifically valuable; it would help refine models of motor learning and cognitive interference in rehabilitation.
Why Now: The Technological and Scientific Convergence
Proposals like this depend on a confluence of enabling factors. Why is this approach feasible now in a way it wasn’t a decade ago?
BCI technology has matured. Early BCI systems were finicky, required extensive calibration, and had poor signal quality. Modern systems are more robust. The signal processing (common spatial patterns, linear discriminant analysis, and increasingly deep learning classifiers) is standardized and reliable. Multiple commercial BCI-FES systems exist, not just research prototypes. The bar to running a BCI study has dropped dramatically.
TMS is widely available. What was once rare equipment is now in many hospitals. The primary clinical indication, treating depression with repetitive TMS, has driven adoption. Many rehabilitation centers that work with stroke patients already have TMS systems on-site. The additional infrastructure needed to test this proposal is minimal for institutions already running BCI rehabilitation research.
The cognitive neuroscience is clearer. Our understanding of implicit versus explicit learning, the role of the prefrontal cortex in executive control, and state-dependent plasticity has advanced substantially. The theoretical motivation for this approach wouldn’t have been as clear 15 years ago. The 2017 DLPFC-cTBS word-learning study was particularly important; it provided proof-of-concept that inhibiting left DLPFC can facilitate implicit learning in a context (adult learning of complex structures) that’s analogous to motor relearning.
The field recognizes the need for combination approaches. Early neurorehabilitation research often tested single interventions in isolation. There’s now broader acceptance that complex problems require integrated solutions. Meta-analyses consistently show that combined approaches (stimulation + training, BCI + conventional therapy, etc.) tend to outperform single interventions. The conceptual space for “let’s strategically combine these tools” has expanded.
Regulatory pathways are clarifying. FDA breakthrough device designations and approvals for novel neuromodulation approaches in rehabilitation have increased. There’s precedent for complex, multimodal interventions getting regulatory approval. The risk-benefit calculation is better understood.
Patient populations are available. Stroke is common, with approximately 800,000 strokes per year in the US alone. A significant fraction of survivors have upper-limb impairment suitable for this intervention. Recruitment for well-designed studies is feasible.
There’s also a broader trend toward precision medicine in rehabilitation. The one-size-fits-all approach is breaking down. Tools like PREP2 help stratify patients by their likely recovery trajectory. Biomarkers guide treatment selection. The proposal to use cognitive state manipulation to enhance training fits naturally into this movement toward individualized, mechanistically-informed rehabilitation.
Figure 6: Technology Readiness and Integration Timeline
Researchers Positioned to Test This Approach
The proposed combination of cTBS with BCI-FES is immediately feasible for groups with established expertise in both neuromodulation and brain-computer interfaces. Two research teams are particularly well-positioned:
Prof. Surjo R. Soekadar (Charité - Universitätsmedizin Berlin) is Einstein Professor of Clinical Neurotechnology and heads the Clinical Neurotechnology Lab at Charité. His group develops brain-computer interfaces combined with non-invasive brain stimulation for stroke rehabilitation. With ERC Starting, Proof-of-Concept, and Consolidator Grants supporting next-generation BCIs and closed-loop neuromodulation, Soekadar’s lab has demonstrated that quadriplegic patients can control hand exoskeletons using BCI systems. The lab maintains specialized real-time hardware capable of processing EEG data and triggering TMS pulses according to brain state, precisely the infrastructure needed for this proposal.
Prof. Cuntai Guan (Nanyang Technological University, Singapore) is President’s Chair Professor and Director of the Centre for Brain-Computing Research. An IEEE Fellow with 420+ publications and 26 granted patents in BCI technology, Guan received the international BCI Research Award and has directed multiple large-scale stroke rehabilitation studies. His group has published extensively on motor imagery BCI-FES protocols and maintains active clinical partnerships for stroke trials. The infrastructure includes established BCI platforms, clinical trial experience, and stroke patient recruitment pipelines.
KITE Research Institute (Toronto Rehab/University Health Network, Canada) is a large-scale rehabilitation science enterprise with integrated engineering, neuromodulation, and tele-neurorehabilitation programs. KITE labs have established expertise in visual-feedback balance systems, closed-loop FES protocols, and transcutaneous spinal cord stimulation for motor recovery. Their infrastructure for combining neuromodulation with technology-assisted rehabilitation, along with access to diverse stroke patient populations through University Health Network’s clinical network, makes them a natural collaborator for testing implicit-learning optimization combined with closed-loop training paradigms.
Both groups possess the necessary components: TMS equipment, validated BCI-FES systems, neuroimaging capabilities, stroke patient access, and regulatory expertise. We welcome inquiries from these and other qualified research teams interested in testing this hypothesis.
What This Could Mean for Rehabilitation Science
If this approach succeeds, the implications extend beyond stroke. The principle that cognitive state matters for motor learning and can be systematically manipulated to enhance rehabilitation could apply to many populations.
Traumatic brain injury patients relearning motor skills face similar challenges: damaged pathways, effortful movement attempts, and likely excessive executive monitoring. The same approach could accelerate their recovery.
Cerebral palsy involves atypical motor development where learned compensatory strategies may interfere with optimal movement patterns. Temporarily reducing executive control while practicing better-coordinated movements could help break maladaptive habits.
Parkinson’s disease rehabilitation often focuses on cuing and external focus to bypass impaired automatic movement. Combining cTBS-mediated cognitive manipulation with practice might strengthen procedural learning of compensatory strategies.
Sports injury rehabilitation in athletes trying to regain precise motor control could benefit. Athletes are often highly analytical about their movements; temporarily “turning off” that analysis during training might speed skill reacquisition.
Beyond specific populations, success would validate implicit-first training as a general principle in neurorehabilitation. Current practice often emphasizes conscious attention, verbal instruction, and explicit error correction. An alternative paradigm would minimize explicit coaching, maximize successful movement experiences (through assistive technology if needed), and actively work to reduce cognitive interference. This would be a meaningful shift.
It would also open questions about optimal training states more broadly. If inhibiting DLPFC helps, what about enhancing reward processing (targeting ventral striatum or ventromedial prefrontal cortex to boost motivation)? What about manipulating attention (targeting the parietal cortex)? What about arousal (targeting brainstem nuclei)? The space of possible cognitive state manipulations is large, and we’ve barely begun to explore it systematically.
There are parallels to anesthesia and altered states of consciousness. We’re comfortable temporarily modulating consciousness for surgery; perhaps we should be comfortable temporarily modulating cognitive modes for learning. The key difference is the timeframe (minutes to hours rather than days to weeks) and specificity (targeted cognitive processes rather than global consciousness). But the principle of strategic, temporary neural modulation for therapeutic benefit is similar.
Figure 7: Potential Extensions and Related Research Directions
The Savant Connection Revisited: Latent Potential and Neural Constraints
We started with savant syndrome as a framing device, but it’s worth returning to why that parallel is meaningful and where it breaks down.
The insight from savant research, that reducing top-down inhibition can unmask latent abilities, is directly applicable. Stroke patients have latent motor potential. Their cortico-basal-ganglia and cortico-cerebellar circuits aren’t entirely destroyed; they’re disrupted and need to be rewired. The capacity for plasticity exists. What’s often lacking is the right conditions for that plasticity to express itself.
By reducing prefrontal interference while providing high-quality training signals, we’re creating conditions analogous to the “uninhibited” state that produces savant-like abilities. Not to create exceptional skills, but to accelerate recovery of ordinary ones. The parallel is the mechanism (reduced top-down control), not the outcome (exceptional versus normal function).
But there’s a critical difference. Savants often have reduced executive function globally, which creates challenges in many domains while enabling islands of exceptional ability. What we’re proposing is a targeted, temporary, controllable reduction of specific executive processes during training, while preserving overall cognitive function. The patient isn’t becoming globally uninhibited; they’re entering a temporary state during rehabilitation sessions that’s optimized for implicit motor learning.
This distinction matters for safety and ethics. We’re not trying to fundamentally alter someone’s cognitive architecture. We’re using a brief, focal intervention to bias learning during training. The patient is themselves before, during (they’re aware, engaged, intentional), and after. The effect is time-limited and specific.
There’s also an interesting connection to flow states, the subjective experience described by athletes, musicians, and other skilled performers when they’re performing at their best. Flow is characterized by effortless action, absence of self-consciousness, and merging of action and awareness. It’s essentially implicit, automatic execution without executive interference. Our proposal might be creating a mild, temporary flow-like state through neural intervention rather than through skill development and optimal challenge level.
If flow states are associated with reduced DLPFC activity (as some neuroimaging studies suggest), then cTBS to DLPFC might be a way to pharmacologically induce flow-like conditions. This would make the motor training more efficient and potentially more enjoyable. Patients might find rehabilitation less mentally exhausting if they’re not constantly monitoring and judging their performance.
Conclusion
Stroke rehabilitation has improved incrementally over the decades. New technologies, robotics, brain-computer interfaces, and noninvasive brain stimulation, each added a few percentage points of benefit. BCI-FES represents one of the more successful recent advances, with robust evidence for clinically meaningful improvements that persist long-term.
But we can do better. The bottleneck may not be the technology providing the training signal; it may be the cognitive state in which that training occurs. When stroke patients are engaged in effortful, explicit, self-monitored practice, they’re working against their own motor learning systems. The harder they try, consciously, the slower they learn.
The proposal here is to fix that. Use continuous theta burst stimulation to briefly inhibit the left dorsolateral prefrontal cortex, creating a temporary state where executive interference is reduced. Time this inhibition to coincide with BCI-FES training, when motor intent is being reliably paired with sensory feedback. Give the brain the best possible training signal while also removing the cognitive obstacles that slow learning.
This is not radical. Every component is established, safe, and ready for clinical testing. The novelty is in the combination, the recognition that cognitive state and training conditions should be optimized together, not separately. It’s an engineering insight as much as a neuroscience one: the system as a whole can be greater than the sum of its parts if the parts are arranged correctly.
If this works, if adding cognitive priming to closed-loop training produces meaningful additional benefit, it would validate a principle that could transform rehabilitation. Not just for stroke, but for any condition where motor relearning is needed and executive interference is a barrier. We’d have shown that learning states can be engineered, not just discovered.
If it doesn’t work, we’ll learn something important too. Maybe the cognitive interference problem is smaller than expected. Maybe the specific target is wrong. Maybe the combination creates unexpected negative interactions. Negative results, if they’re rigorous and well-characterized, advance the field by ruling out hypotheses and refining models.
The next step is straightforward: a carefully designed Phase II trial with adequate power, active controls, mechanistic outcomes, and rigorous analysis. Not a small pilot (those can be misleading), but a properly sized study that can detect meaningful effects and characterize responders. Multi-site would be ideal for generalizability, though a single-site with strict protocols is acceptable for proof-of-concept.
This is eminently doable. The equipment exists, the expertise exists, the patient population exists, the theoretical motivation is solid, and the regulatory pathway is clear. What’s needed is the will to do the experiment and the intellectual honesty to report the results accurately.
For stroke survivors, the stakes are their lives, their ability to work, to care for themselves, and to engage in the activities that make life meaningful. Months of recovery time matter. Points on a functional assessment matter. If we can reliably shorten the road to recovery, we have an obligation to try.
The overthinking problem is solvable.