I feared becoming the very thing I swore to defend against. I was saved by null results.
Everyday we have people show up on LessWrong wanting to post their major insights. Very often their insights are in domains (especially AI) where they were not previously experts but think they’ve made major breakthroughs with the help of AI.
Well, I wanted to do research into bipolar disorder pathophysiology and genetics. (Similar to Einstein’s Arrogance, a sufficiently powerful could figure out what’s going on in that condition just from evidence already collected: it’s just a question of when we hit that point.) I threw 4.6 and 5.4 at the problem to see what they’d find, and at my peak of optimism, was moderately hopeful for meaningful insights. I ended up wondering, will I become someone who’s contacting actual domain researchers with what they believe to be novel and important breakthroughs made with the help of AI?
Alas, after 5-10 hours of computational crunchin’, all my results were negative.[1] Spared the undignified fate![2]
It’s likely that if I’d let 4.6/5.4 run follow their instincts, they’d have spun the results something they’d claim is worthy of a paper. My process involved a lot of pushback about the validity and interestingness of results.
I could still email researchers my negative results though!
Physical protein-interaction network topology: Bipolar disorder risk genes do not sit in unusually bridge-like or bottleneck-like positions in the physical protein-interaction network once basic network biases are controlled for.
Physical protein-interaction network convergence: Signal-spreading analyses on the physical protein-interaction network do not show that bipolar disorder risk converges on a small shared set of downstream proteins.
Directed signaling-network topology: Even in a directed, signed signaling network, bipolar disorder risk genes still do not show the expected bridge or bottleneck structure, and the main topological signal remains weak or negative.
Bipolar-only causal core: The directed signaling relationships among bipolar disorder genes are too sparse to reveal a strong disease-specific core regulatory circuit from the current data.
I like the idea of leveraging the GWAS data and just throwing some omics data at it to see what you get, but your particular experiment isn’t the most interesting from my perspective? Why look at protein interactions? Bipolar disorder isn’t a disorder where something goes wrong with all cells, it is something where something goes wrong with the brain in particular. If your analysis had told you that you get some genes clustering around mitochondria regulation in particular, would you have believed that and what would it have told you? After skimming the Wikipedia article on bipolar, I guess maybe you could have found some evidence for why on earth lithium seems to help with bipolar? Also one obvious pitfall is linkage disequilibrium which means not all your snp’s are going to be causal (because closeby SNPs are inherited together). Probably you can do some sophisticated statistics to filter for only those snp’s where it’s relatively obvious what gene is influenced because the gene is large or the region of possibly causal snp’s is small. Let’s assume your sample size is large enough and you accounted for that.
To me the most obvious thing to look at would be what specific type of brain cells are associated with bipolar. It also seems like the type of thing that has already been done.
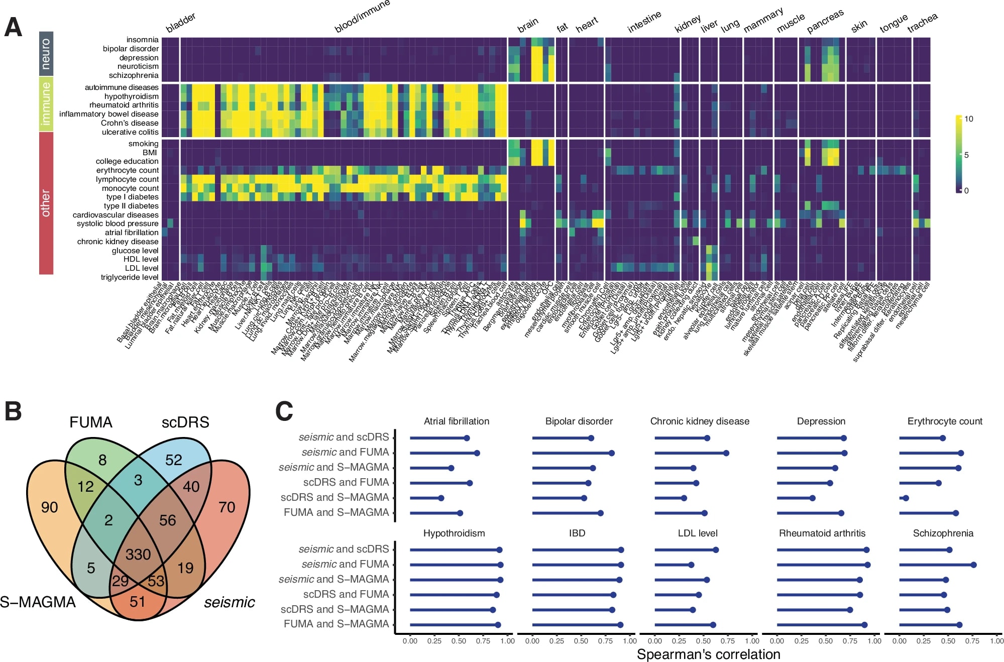
Some diggin with claude finds these twopapers with the graphs below.
In the above I find it surprising that the pancreas is showing up for character traits I would think of as more mental traits? What is up with that? Is bad energy household making people more impulsive or something like that? Seems worth learning more about.
Overall nothing really interesting with the above graph for bipolar here: (Medium spiny neoron->striatium-> something something reward/feedback? Duh! Or perhaps this is just pointing at the intelligence confounder)
To me it was surprising to see Endothelial-mural cells this high up for cognitive performance, but maybe just a fluke.
I would possibly find it interesting to see what happens if you take the large datasets we have now on mouse whole brain cell atlases and combine this with GWAS data on mental disorders, personality etc. Mouse are obviously very different, so not sure how informative that would be for the smaller cell clusters.
I feared becoming the very thing I swore to defend against. I was saved by null results.
Everyday we have people show up on LessWrong wanting to post their major insights. Very often their insights are in domains (especially AI) where they were not previously experts but think they’ve made major breakthroughs with the help of AI.
Well, I wanted to do research into bipolar disorder pathophysiology and genetics. (Similar to Einstein’s Arrogance, a sufficiently powerful could figure out what’s going on in that condition just from evidence already collected: it’s just a question of when we hit that point.) I threw 4.6 and 5.4 at the problem to see what they’d find, and at my peak of optimism, was moderately hopeful for meaningful insights. I ended up wondering, will I become someone who’s contacting actual domain researchers with what they believe to be novel and important breakthroughs made with the help of AI?
Alas, after 5-10 hours of computational crunchin’, all my results were negative.[1] Spared the undignified fate![2]
It’s likely that if I’d let 4.6/5.4 run follow their instincts, they’d have spun the results something they’d claim is worthy of a paper. My process involved a lot of pushback about the validity and interestingness of results.
I could still email researchers my negative results though!
I like the idea of leveraging the GWAS data and just throwing some omics data at it to see what you get, but your particular experiment isn’t the most interesting from my perspective? Why look at protein interactions? Bipolar disorder isn’t a disorder where something goes wrong with all cells, it is something where something goes wrong with the brain in particular. If your analysis had told you that you get some genes clustering around mitochondria regulation in particular, would you have believed that and what would it have told you? After skimming the Wikipedia article on bipolar, I guess maybe you could have found some evidence for why on earth lithium seems to help with bipolar? Also one obvious pitfall is linkage disequilibrium which means not all your snp’s are going to be causal (because closeby SNPs are inherited together). Probably you can do some sophisticated statistics to filter for only those snp’s where it’s relatively obvious what gene is influenced because the gene is large or the region of possibly causal snp’s is small. Let’s assume your sample size is large enough and you accounted for that.
To me the most obvious thing to look at would be what specific type of brain cells are associated with bipolar. It also seems like the type of thing that has already been done. Some diggin with claude finds these two papers with the graphs below.
In the above I find it surprising that the pancreas is showing up for character traits I would think of as more mental traits? What is up with that? Is bad energy household making people more impulsive or something like that? Seems worth learning more about.
Overall nothing really interesting with the above graph for bipolar here: (Medium spiny neoron->striatium-> something something reward/feedback? Duh! Or perhaps this is just pointing at the intelligence confounder) To me it was surprising to see Endothelial-mural cells this high up for cognitive performance, but maybe just a fluke.
I would possibly find it interesting to see what happens if you take the large datasets we have now on mouse whole brain cell atlases and combine this with GWAS data on mental disorders, personality etc. Mouse are obviously very different, so not sure how informative that would be for the smaller cell clusters.